Figure 6
From: Modulation of transcription factor dynamics allows versatile information transmission

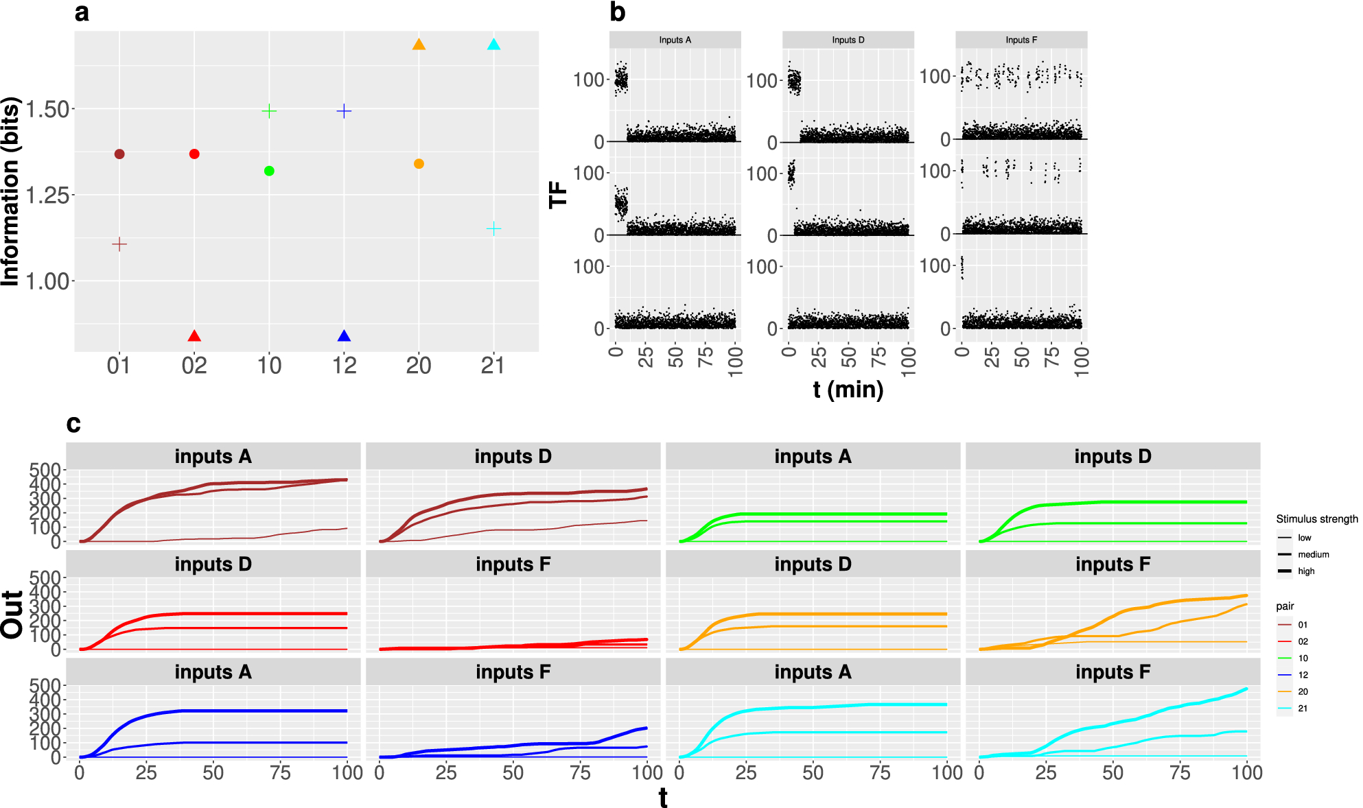
Mutual information and dynamical behaviors obtained using the set in each Minmax region that minmizes MI for the “second” modulation type. (a) MI computed using the selected set of parameters in each Minmax region for the input modulation modes that are maximized and conditionally minimized to determine the region (circles: duration, crosses: amplitude, triangles: frequency) and the \(T_c\) output time cut. The labels on the horizontal axis identify the Minmax regions with the digits order as in Fig. 5. Each parameter set is identified by a different color. The parameter values in each set are displayed with symbols in Fig. 5b,c. Accumulated mRNA (Out(time)) as a function of time (c) obtained from simulations of the model using the TF time courses displayed in (b) (curves in c are plotted with increasing thickness with stimulus strength) and the same parameter sets (identified by the same color) as in (a).