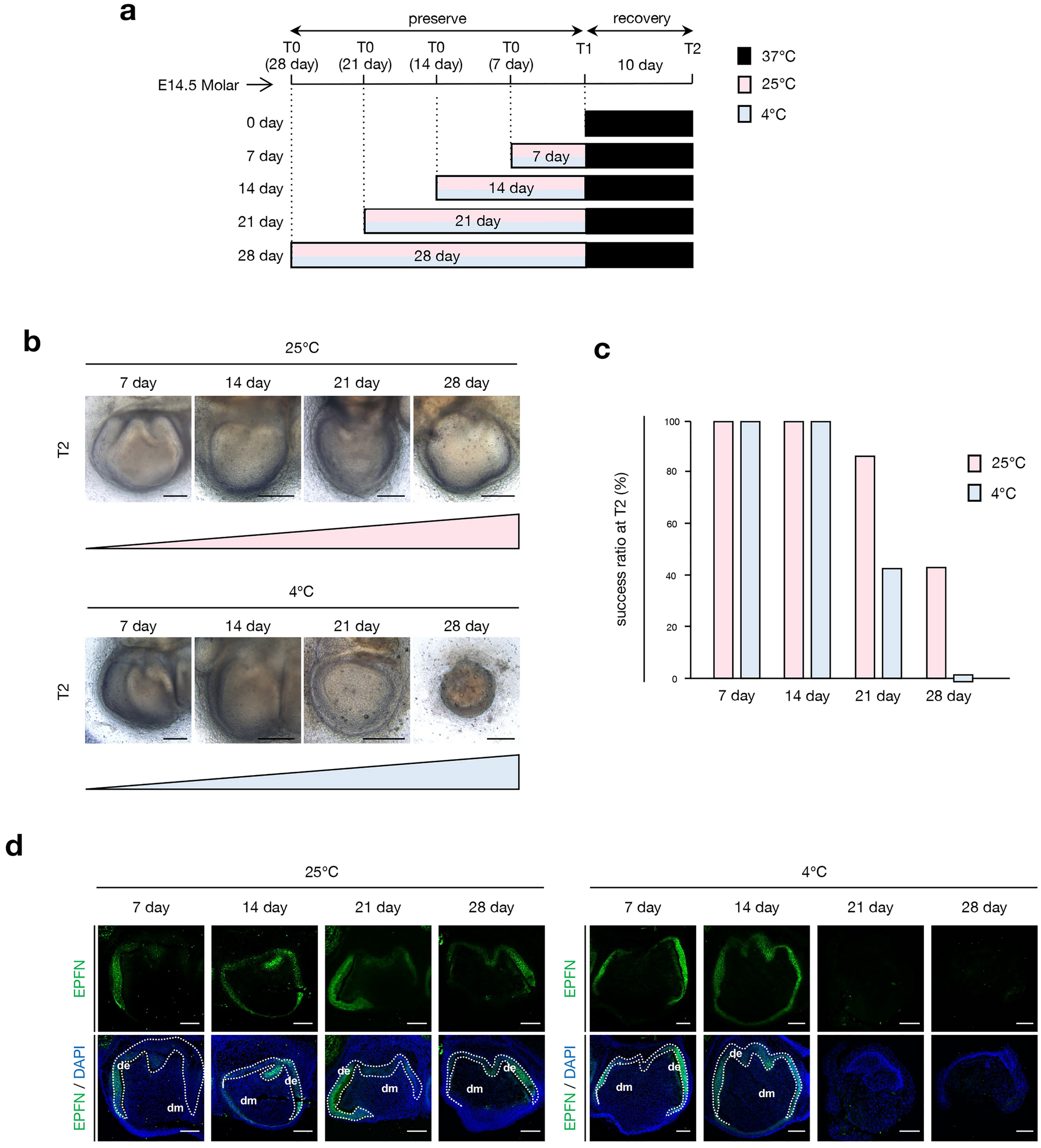
Figure 2

Comparison of low-temperature preservation conditions in extended-term preservation period. (a) Time course representation of tissue preservation for extended-term preservation at 37 °C control, low-temperature preservation (25 °C or 4 °C) for 7, 14, 21, and 28 days followed by recovery at 37 °C for 10 days. T0: preservation temperature starting point, T1: preservation temperature endpoint, T2: recovery temperature endpoint. (b) Photographic analysis of cultured E14.5 tooth germs in low-temperature preservation conditions for an extended term represented in (a). Scale bars, 200 µm. (c) Analysis of the development rate of cultured tooth germs under different temperature conditions and preservation terms in (b) (n = 7). (d) Immunofluorescence of cultured E14.5 tooth germs in low-temperature preservation conditions at T2 represented in (b). Green: EPFN, blue: DAPI. Dashed lines represent the border of the dental epithelium and mesenchyme. de dental epithelium, dm dental mesenchyme. Scale bars, 100 µm.