Figure 4
From: The spatial distribution of GPCR and Gβγ activity across a cell dictates PIP3 dynamics

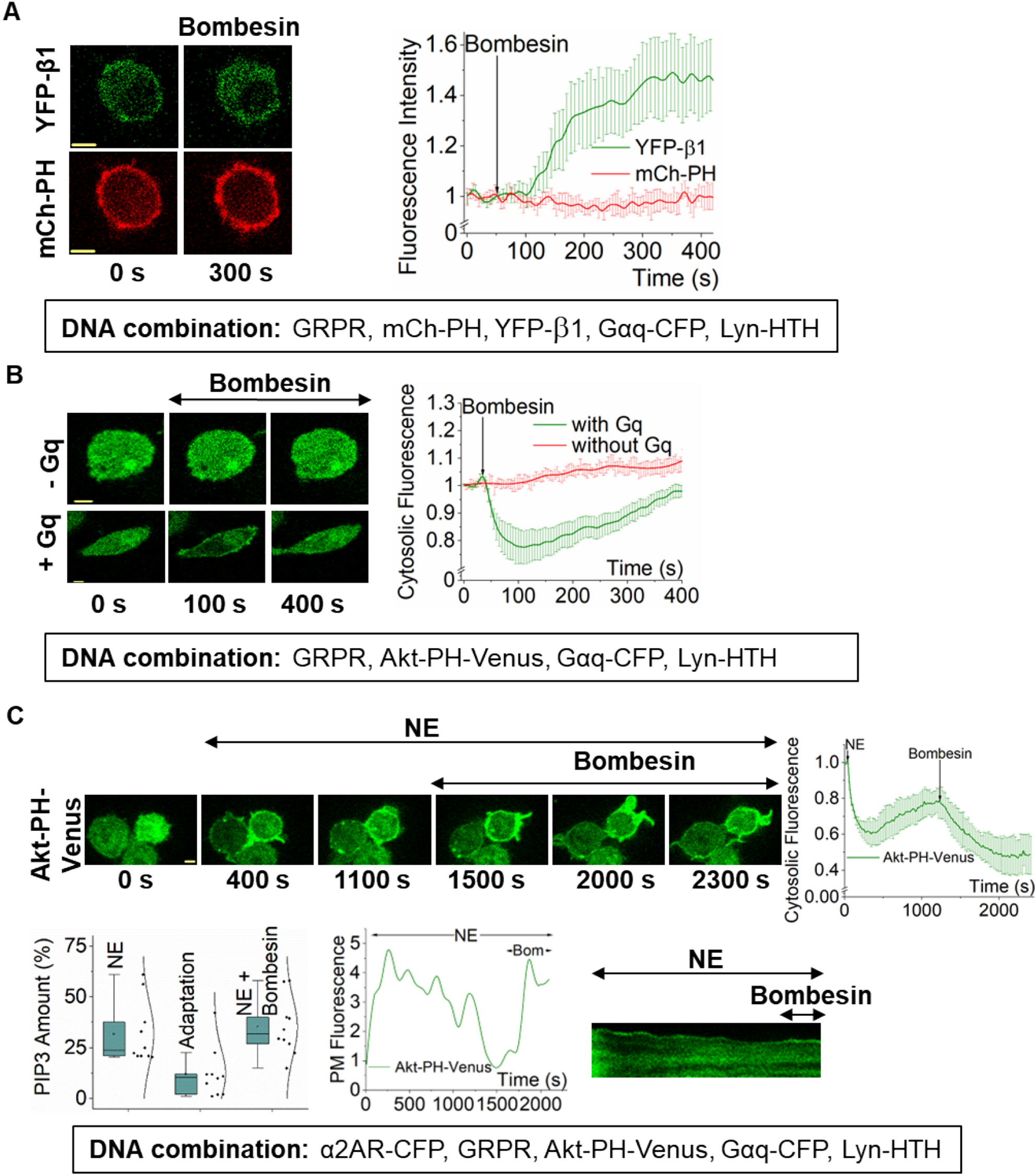
Despite the source, Gβγ entry induces PIP3 generation and loss results in attenuation. (A) RAW264.7 cells expressing GRPR, YFP-β1, mCh-PH, Gαq-CFP, and Lyn-HTH exhibited robust β1 translocation upon GRPR activation with bombesin (1 µM at 1 min) (n = 8). However, GRPR activation did not induce PIP2 hydrolysis due to the presence of Lyn-HTH. The plot shows the dynamics of β1 translocation (green) and PIP2 (red) in cells. (B) RAW264.7 cells expressing GRPR, Akt-PH-Venus, Gαq-CFP, and Lyn-HTH exhibited PIP3 production and attenuation upon GRPR activation with 1 µM bombesin (n = 8). However, control cells expressing only GRPR and Akt-PH-Venus did not show PIP3 production upon GRPR activation (n = 9). The plot shows PIP3 production and attenuation only in Gαq-expressing cells (green), however not in control cell lacking introduced Gαq. (C) RAW264.7 cells expressing α2AR-CFP, GRPR, Akt-PH-Venus, Gαq-CFP and Lyn-HTH exhibited PIP3 production and attenuation upon α2AR activation. After PIP3 attenuation, 1 µM bombesin was added (at 20 min) to activate GRPR. GRPR activation in these Gαq cells caused disruption of attenuation in the form of PIP3 increase. The plot shows the initial PIP3 generation and attenuation after α2AR activation, and subsequent GRPR-induced PIP3 regeneration in Gαq background (n = 10). Kymographs show PIP3 levels on the plasma membrane. Average curves were plotted using cells from ≥ 3 independent experiments. ‘n’ denotes the number of cells’ data used to plot the average curve. The error bars represent SEM (standard error of mean). The scale bar = 5 µm.