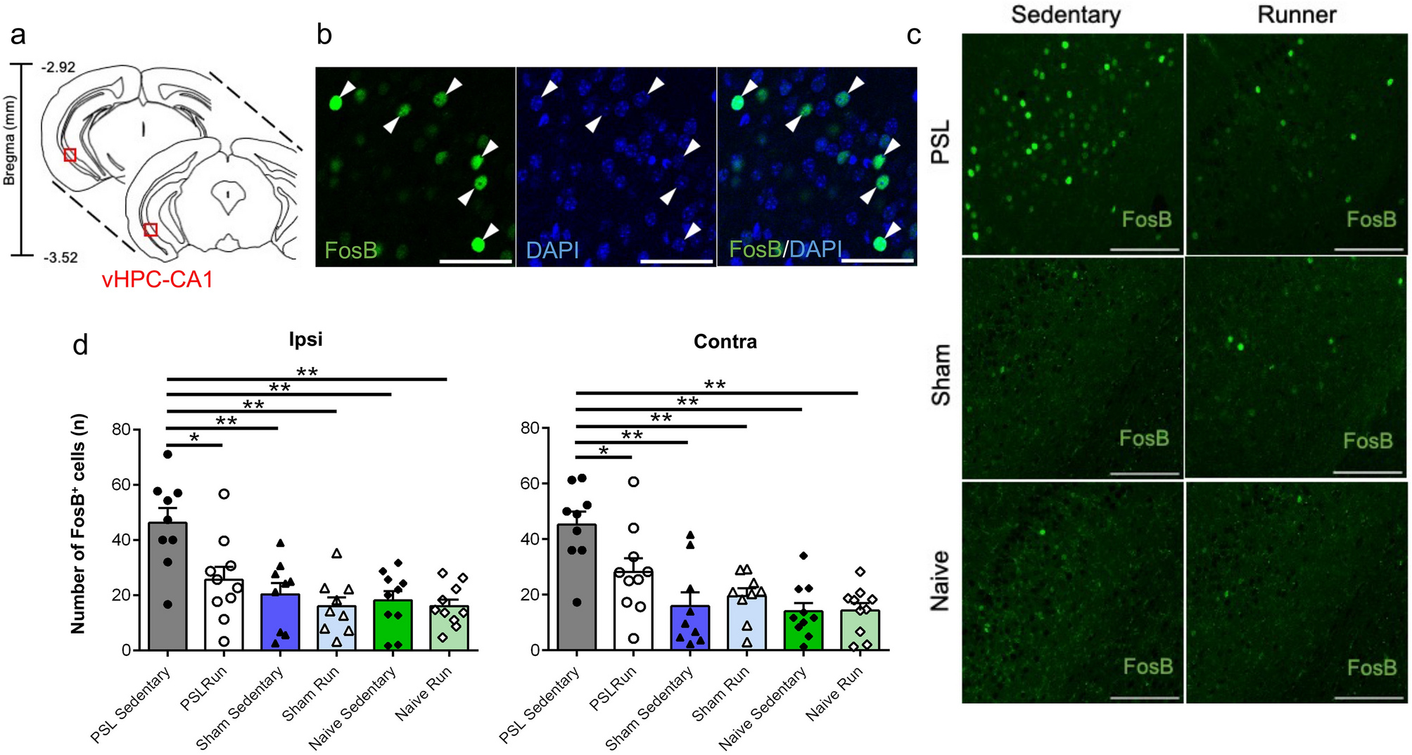
Figure 3

Effects of PSL and voluntary running on FosB+ cells in the vHPC-CA1. (a) Representative coronal brain images including the vHPC-CA1. The vHPC-CA1 is highlighted by the red squares. (b) Photomicrograph showing FosB+ (green)/DAPI (blue) immunoreactivities in the vHPC-CA1. The arrowheads indicate activated cells marked by double staining with FosB antibody and DAPI. Scale bar = 50 μm. (c) Photomicrographs showing FosB (green) immunoreactivity in the vHPC-CA1. Many FosB+ cells in the vHPC-CA1 were detected in PSL-Sedentary mice compared to other experimental groups. Scale bars = 100 μm. (d) Bar charts showing the number of FosB+ cells in the vHPC-CA1 in all experimental groups. The number of FosB+ cells in the vHPC-CA1 in PSL-Sedentary mice was significantly increased on both the ipsilateral and contralateral sides of the PSL surgery. Bars represent mean ± SEM. A two-way analysis of variance followed by Tukey’s post hoc-test was used to compare the number of FosB+ cells among the experimental groups. *p < 0.01, **p < 0.001. n = 9–10. PSL partial sciatic nerve ligation, SEM standard error of the mean, vHPC ventral hippocampus.