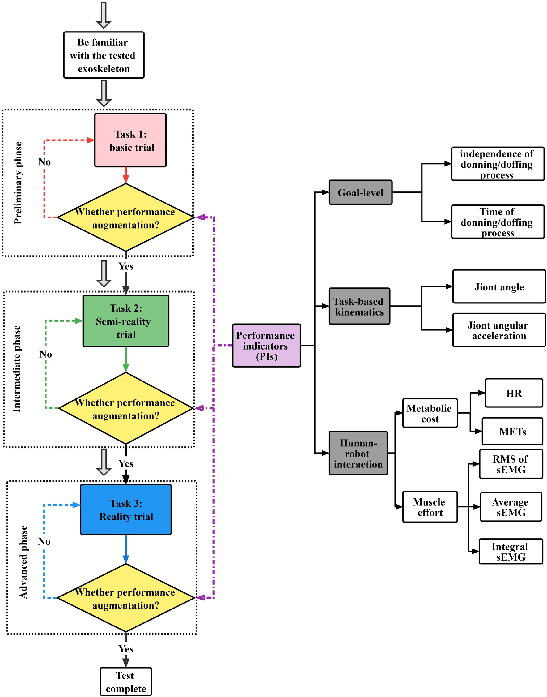
Figure 1

Flow diagram of the IE approach to evaluate the overall exoskeleton performance. Three trial tasks at the preliminary, intermediate, and advanced phases are shown in the dashed box. PIs are divided into three aspects, which are shown in the gray filled box.