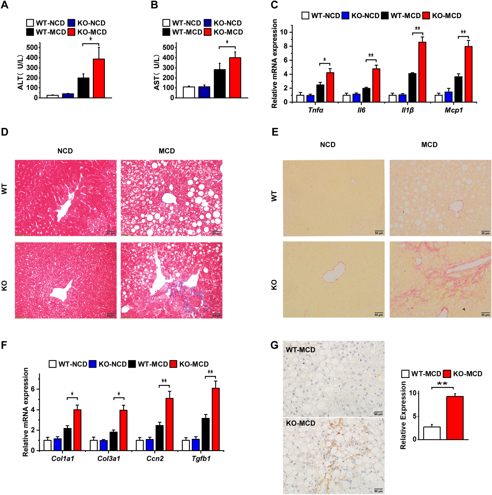
Figure 4

Osteoprotegerin (OPG) deficiency exacerbated methionine- and choline-deficient (MCD) diet-induced liver injury. (A) Serum alanine aminotransferase levels. (B) Serum aspartate aminotransferase levels. (C) Inflammatory gene expression. (D) The representative image of Masson staining. (E) The representative image of Sirius red dye. (F) Fibrosis gene expression. (G) αSMA immunohistochemical assay. The scale bar is 50 µm. Graph showing comparisons of αSMA expression in liver tissues from MCD diet-induced WT or OPG KO mice. Each group at least has 3 samples. The data in (A–C), (F,G) are presented as the mean ± SD, *p < 0.05; **p < 0.01.