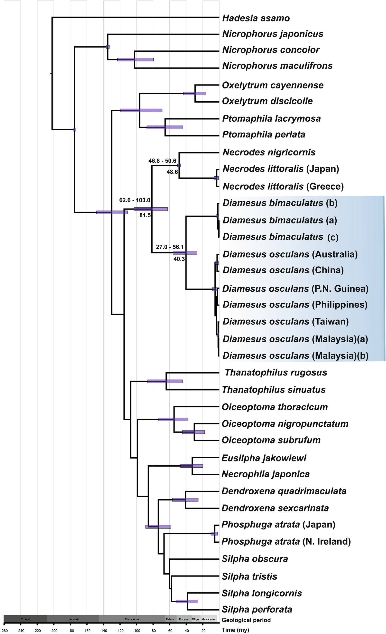
Figure 2

Estimation of the divergence time based on mitochondrial genes COI and 16S. Posterior probability node bars show the 95% hight posterior density intervals around the mean age (above bars) and the median age is indicated under branches. The scale axis indicates time in mya.