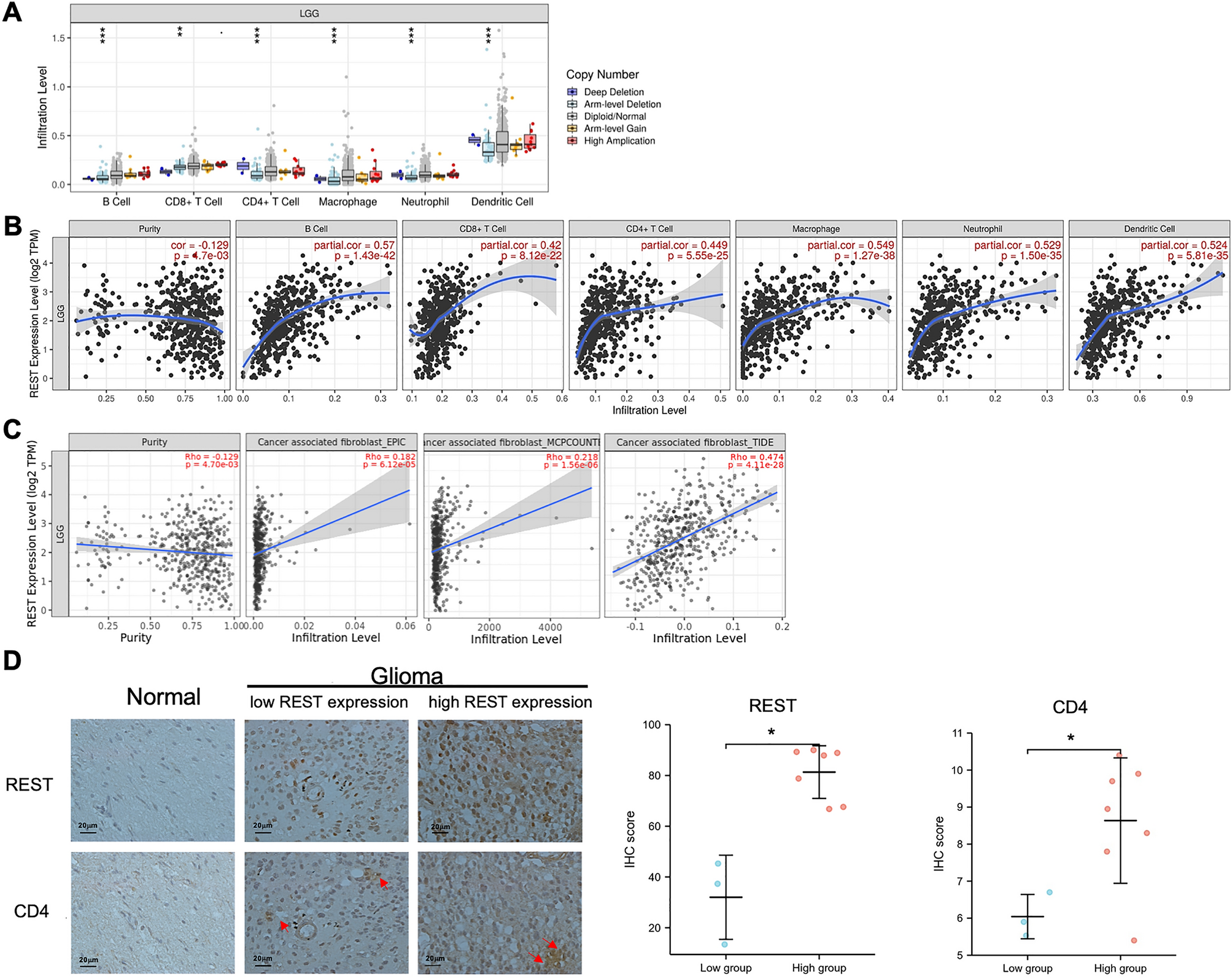
Figure 4
From: Systematic analysis identifies REST as an oncogenic and immunological biomarker in glioma

The correlation between REST and immune cell infiltration in glioma. (A) The infiltration level of various immune cells under different copy numbers of REST in glioma by TIMER2 (http://timer.cistrome.org/). (B) The correlation between REST expression level and infiltration level of immune cells in glioma by TIMER2 (http://timer.cistrome.org/). (C) The correlation between REST expression level and infiltration level of cancer-associated fibroblasts in glioma based on the EPIC, MCPCOUNTER and TIDE algorithms by TIMER2 (http://timer.cistrome.org/). (D) IHC staining (Olympus microscope) and the distribution of REST and CD4 IHC scores (H-SCORE, GraphPad Prism 9.3.1) in normal and glioma tissues by different REST expression. All data are shown as mean ± SD, *P value < 0.05; **P value < 0.01; ***P value < 0.001.