Figure 3
From: Lrig1-expressing epidermal progenitors require SCD1 to maintain the dermal papilla niche

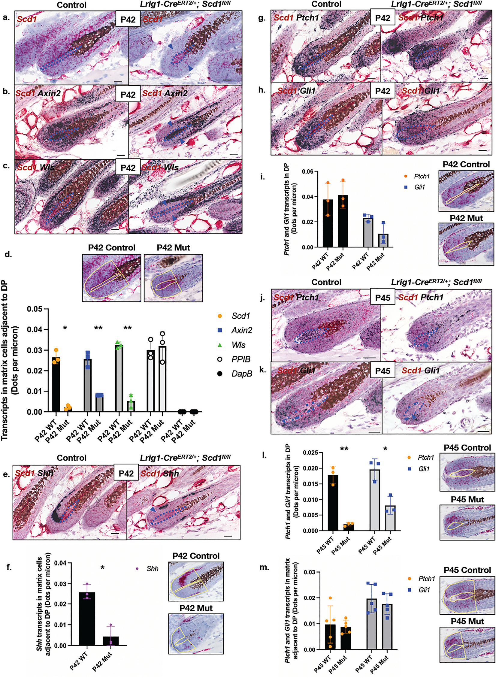
Scd1-deletion reduced expression of genes in key hair follicle signalling pathways, Wnt and Hedgehog. (a) RNA in-situ hybridisation of Scd1 in Lrig1 Control and Mutant hair bulb at P42. Purple arrowhead indicates loss of Scd1 transcript expression. (b) Duplex RNA in-situ hybridisation of Scd1 and Axin2 in Lrig1 Control and Mutant hair bulb at P42. Purple arrowhead indicates loss of Axin2 transcript expression. (c) Duplex RNA in-situ hybridisation of Scd1 and Wls in Lrig1 Control and Mutant hair bulb at P42. Purple arrowhead indicates loss of Wls transcript expression. (d) Scd1, Axin2, Wls, PPIB and DapB transcripts by spot detection in P42 Lrig1 Control and Mutant mice (n = 3 animals, 12 hair follicles analysed per animal). *p < 0.05 and **p < 0.001. Yellow solid line indicates area of representative image analysed for transcripts. (e) Duplex RNA in-situ hybridisation of Scd1 and Shh in Lrig1 Control and Mutant hair bulb at P42. Purple arrowhead indicates loss of Shh transcript expression. (f) Shh transcripts by spot detection in adjacent matrix of P42 Lrig1 Control and Mutant mice (n = 3 animals, 12 hair follicles analysed per animal). *p < 0.05 and **p < 0.001. Yellow solid line indicates area of representative image analysed for transcripts. (g) Duplex RNA in-situ hybridisation of Scd1 and Ptch1 in Lrig1 Control and Mutant hair bulb at P42. (h) Duplex RNA in-situ hybridisation of Scd1 and Gli1 in Lrig1 Control and Mutant hair bulb at P42. Purple dotted line denotes boundery of DP cells. Purple arrowhead indicates loss of Shh/Ptch1/Gli1 expression and area analysed (scale bar 20 μm). (i) Ptch1 and Gli1 transcripts by spot detection in DP of P42 Lrig1 Control and Mutant mice (n = 3 animals, 12 hair follicles analysed per animal). *p < 0.05 and **p < 0.001. Yellow solid line indicates area of representative image analysed for transcripts. (j) Duplex RNA in-situ hybridisation of Scd1 and Ptch1 in Lrig1 Control and Mutant hair bulb at P45. Purple arrowhead indicates loss of Ptch1 transcript expression. (k) Duplex RNA in-situ hybridisation of Scd1 and Gli1 in Lrig1 Control and Mutant hair bulb at P45. Purple arrowhead indicates loss of Gli1 transcript expression. (l) Ptch1 and Gli1 transcripts by spot detection in DP of P45 Lrig1 Control and Mutant mice (n = 3 animals, 12 hair follicles analysed per animal). *p < 0.05 and **p < 0.001. Yellow solid line indicates area of representative image analysed for transcripts. (m) Ptch1 and Gli1 transcripts by spot detection in Matrix of P45 Lrig1 Control and Mutant mice (n = 3 animals, 12 hair follicles analysed per animal). *p < 0.05 and **p < 0.001. Yellow solid line indicates area of representative image analysed for transcripts. Purple dotted line denotes boundary of DP cells (scale bar 20 μm).