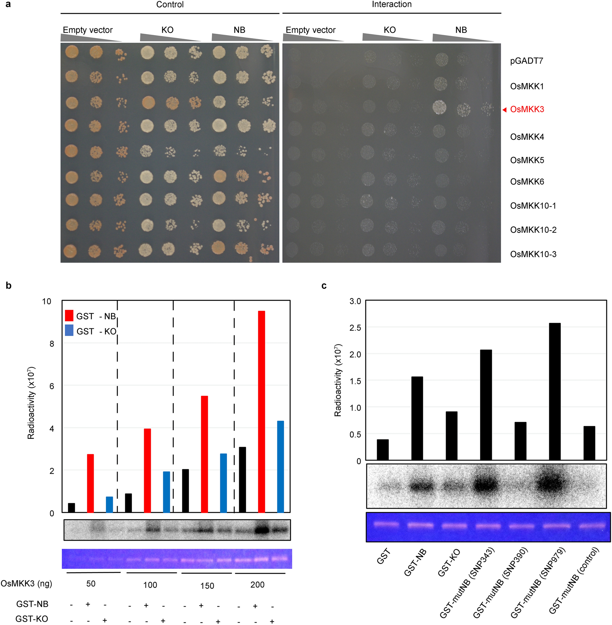
Figure 3

RBG1 is an upstream kinase of OsMKK3. (a) Y2H analysis of RBG1. The interactions of RBG1 and several rice OsMKK proteins were examined. RBG1 protein from KO or NB was used as bait. pGADT7 (empty vector) or vectors encoding OsMKK1, OsMKK3, OsMKK4, OsMKK5, OsMKK6, OsMKK10-1, OsMKK10-2, or OsMKK10-3 were used as prey. (b) Phosphorylation of OsMKK3 by RBG1 proteins by in vitro kinase assay. GST-NB refers to GST-fused NB RBG1; GST-KO refers to GST-fused KO RBG1. GST-RBG1 proteins (10 ng) were incubated with OsMKK3 as the substrate (50, 100, 150, or 200 ng) in the kinase reaction mixture, and aliquots of the samples were separated by SDS‒PAGE and subjected to autoradiography. The phosphorylation of OsMKK3 was observed in response to the addition of RBG1 proteins of both the NB and the KO types, and radioactivity indicative of phosphorylation by GST-NB (red bars) and GST-KO (blue bars) is shown in the top panel. Autophosphorylation of OsMKK3 is shown as a black bar. Autoradiography of OsMKK3 is shown in the middle panel. Oriole staining of OsMKK3 is shown in the bottom panel. (c) Phosphorylation of OsMKK3 by RBG1 proteins by in vitro kinase assay. GST refers to the GST control; GST-NB refers to GST-fused NB RBG1; GST-KO refers to GST-fused KO RBG1; GST-mutNB (SNP343) refers to GST-fused RBG1 that has the A115T amino acid substitution (KO type) introduced into the NB type; GST-mutNB (SNP390) refers to GST-fused RBG1 that has the N130K amino acid substitution (KO type) introduced into the NB type; GST-mutNB (SNP979) refers to GST-fused RBG1 that has the G327C amino acid substitution (KO type) introduced into the NB type; GST-mutNB (control) refers to GST-fused RBG1 that has the C524G amino acid substitution introduced into the NB type to eliminate kinase activity. GST-RBG1 proteins (10 ng) were incubated with OsMKK3 (200 ng) as the substrate. Radioactivity indicative of phosphorylation is shown in the top panel. Autoradiography of OsMKK3 is shown in the middle panel. Oriole staining of OsMKK3 is shown in the bottom panel.