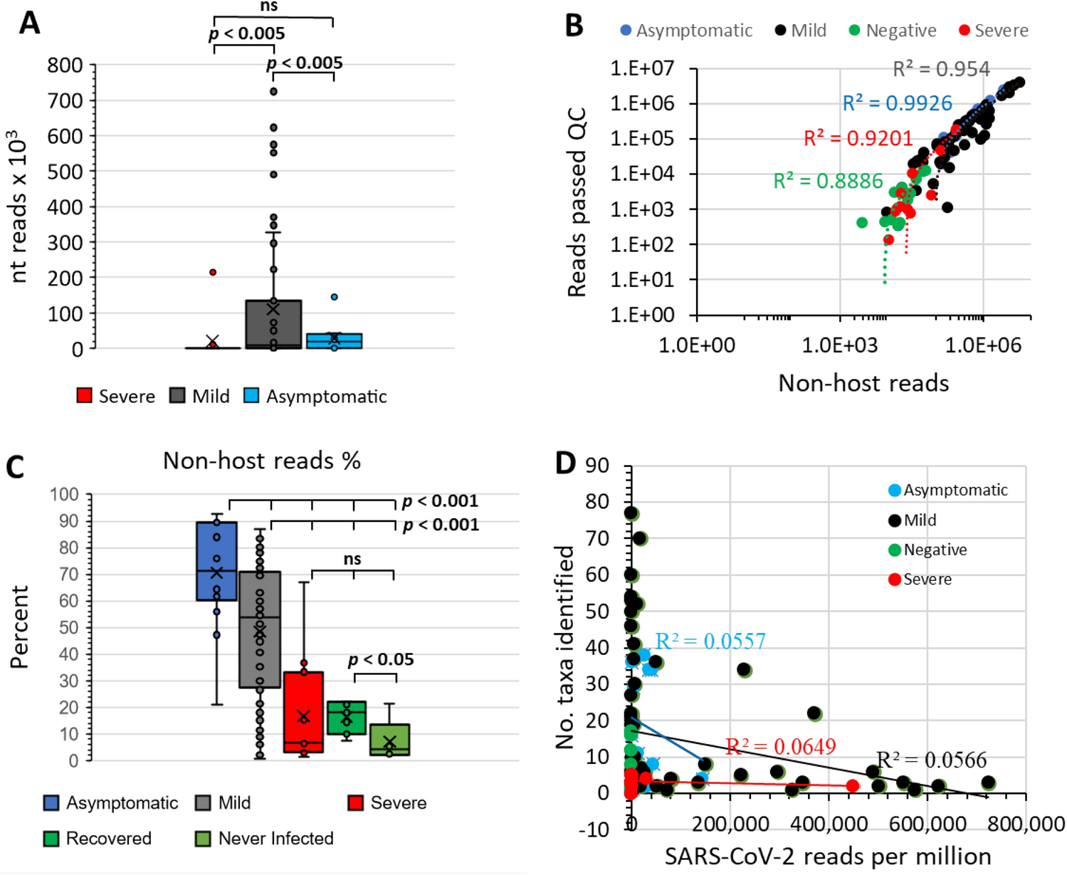
Figure 1

Cohort sequencing reads in relation to identification of non-host sequences. (A) Comparison of SARS-CoV-2 reads identified relative to COVID-19 symptom severity, showing that the Mild cohort had the highest SARS-CoV-2 loads. Circles indicate the data points. Results of significance comparisons between groups are indicated by p-values; ns, not significant. (B) Reads that passed final QC, total reads versus non-host reads. High R2 values indicate a direct relationship between number of non-host reads and microbiota detection. (C) Non-host reads as a proportion of all reads that passed QC for COVID-19 cohorts. SARS-CoV-2 -negative control Recovered and Never Infected cohorts are discriminated. Circles indicate the data points. Results of significance comparisons between groups are indicated by p-values; ns, not significant. (D) Number of taxa identified in cohorts relative to SARS-CoV-2 reads. Library screening parameters were NT rPM) ≥ 40, nucleotide length (NT L) ≥ 100, and NR value E−15. Low R2 values indicate poor linear relationship between SARS-CoV-2 load and identification of taxa. Data was analysed and charts produced in Microsoft Excel version 2212.