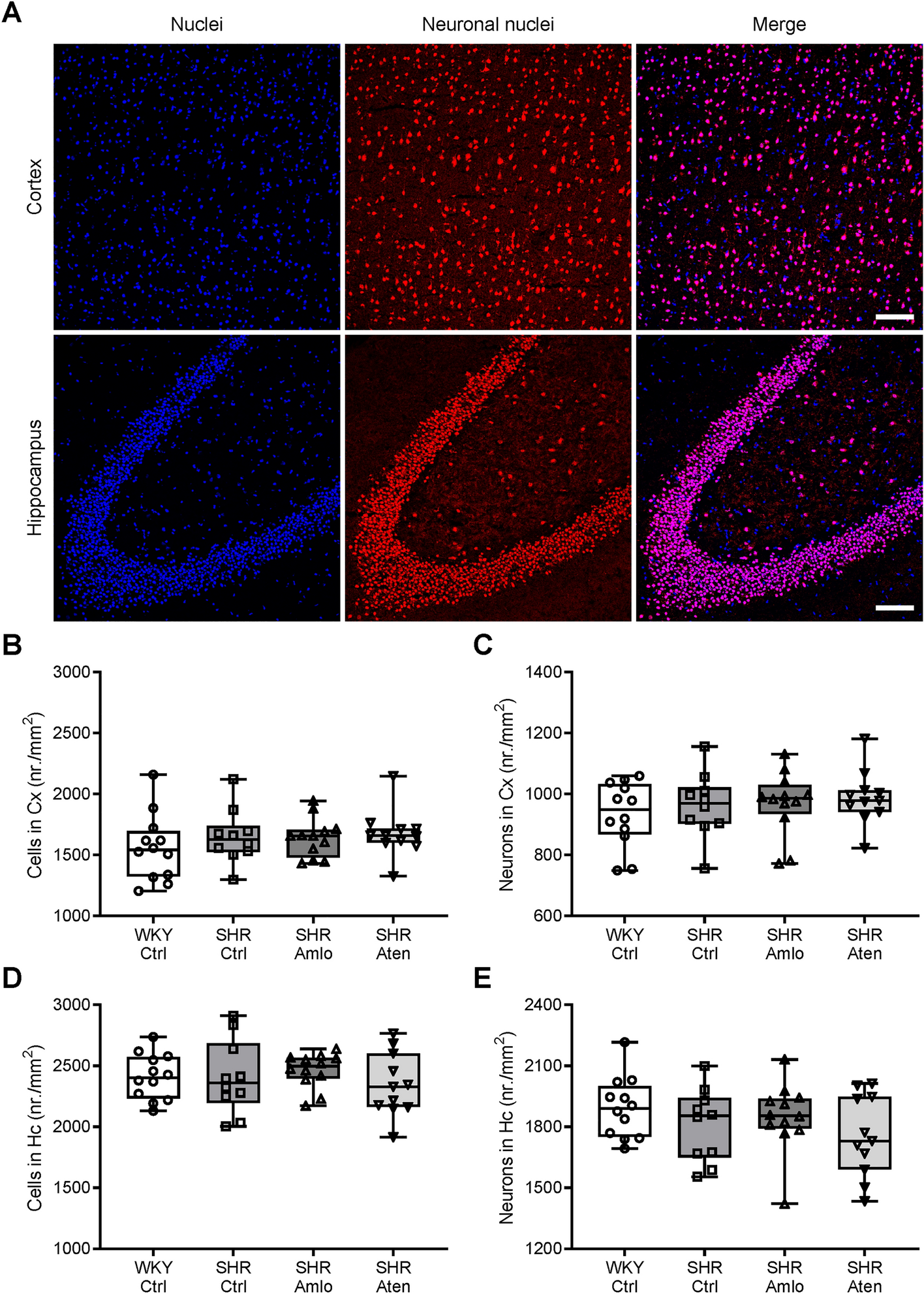
Figure 8

Number of cells and neurons in the cortex and hippocampus. (A) Representative images of NeuN (red) immunostaining in the cortex and hippocampus. Cell nuclei are visualised using DAPI staining (blue). (B,C) The number of cells did not differ between the four groups in the cortex and hippocampus. (D,E) Additionally, the number of neurons was not different between groups. n = 12 for WKY Ctrl and SHR Amlo, n = 10 for SHR Ctrl, n = 11 for SHR Aten. (C Kruskal–Wallis test with Dunn’s correction, D–F one-way ANOVA with Bonferroni correction). Cx cerebral cortex, Hc hippocampus. Scale bar represents 100 µm.