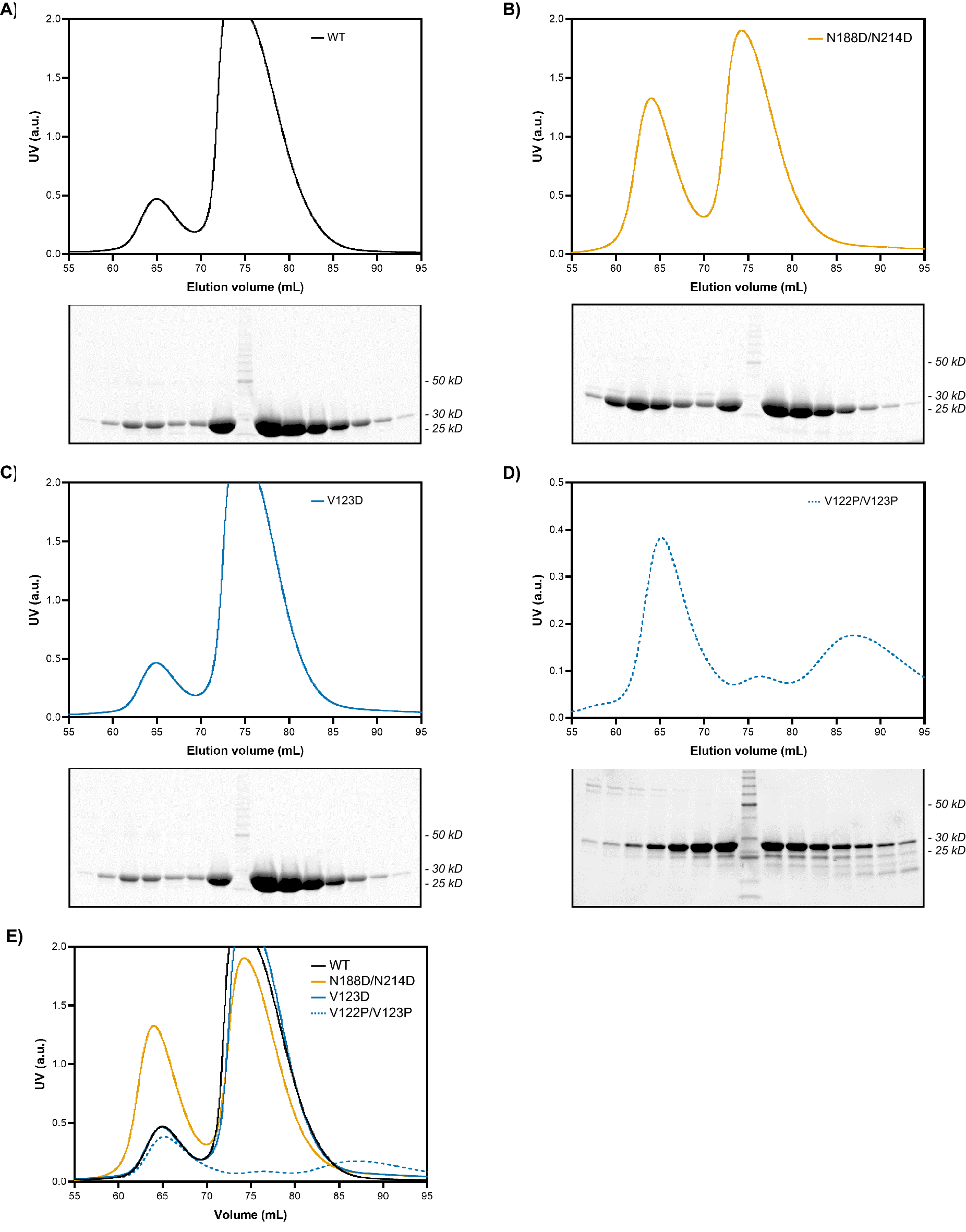
Figure 2

SEC and SDS-PAGE analysis of GRB2 WT and mutants. The SEC profile and SDS PAGE analysis of fractions spanning chromatographic peaks are shown for (A) GRB2 WT, (B) N188D/N214D, (C) V123D putative monomer, and (D) V122P/V123P putative dimer. For V122P/V123P, scale is adjusted to enhance peak prominence. (E) An overlay of all construct SEC profiles is shown.