Figure 5
From: Transcriptomic profile comparison reveals conservation of ionocytes across multiple organs

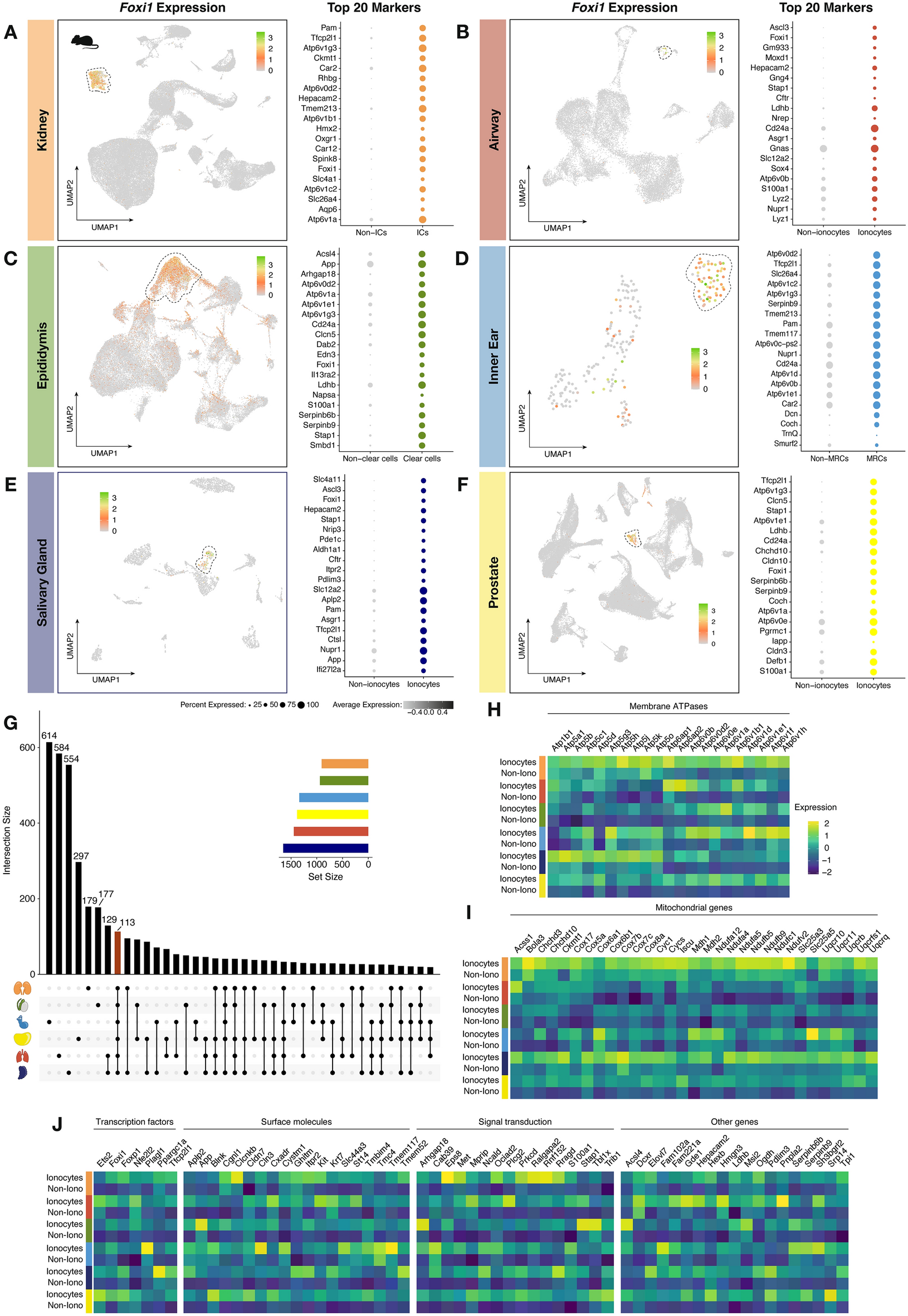
Murine ionocyte identification and comparison. Depicted are feature plots from datasets of murine tissues (A: kidney, B: airway, C: epididymis, D: inner ear, E: salivary gland, F: prostate), showing the presence of ionocyte clusters (Foxi1-expressing cells). Next to each feature plot, we show the top 20 differentially expressed genes (DEGs) per ionocyte population. (G) Bar graph revealing the intersecting DEGs between ionocyte populations. The 113 genes commonly shared in all five ionocyte populations can be observed in the heatmaps, which were divided by category (H, membrane ATPases; I, mitochondrial genes; J, transcription factors, surface molecules, signal transduction-related genes, and other genes).