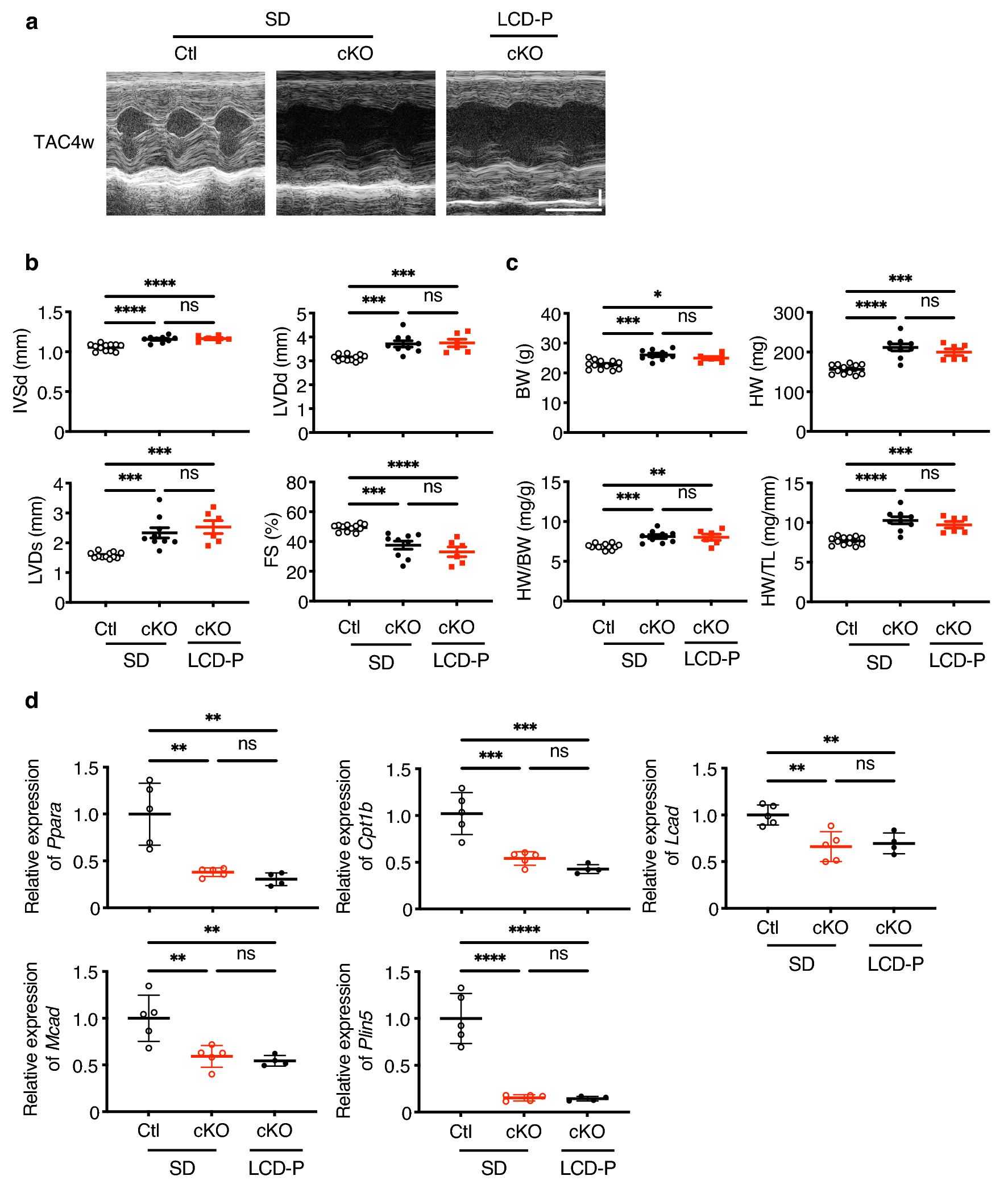
Figure 6

Effects of LCD-P under Ppara deletion on cardiac hypertrophy. (a) Representative motion-mode (M-mode) echocardiography images of Ppara-conditional-knockout (cKO) mice at 4-weeks post-TAC after 4-weeks of LCD-P feeding. Vertical scale bar, 1 mm. Transverse scale bar, 100 ms. (b) Cardiac function of cKO mice after 4-weeks of LCD-P feeding, as assessed by M-mode echocardiography at 4-weeks post-TAC surgery (n = 6–12). (c) Body weight (BW), heart weight (HW), HW:BW ratio, and HW:tibial length (TL) ratio at 4-weeks post-TAC surgery (n = 6–12). (d) mRNA levels of Ppara and its target genes in the hearts of cKO mice after 1-week of LCD-P feeding (n = 4–6). Data represent the mean ± SEM. Statistical significance was analyzed by two-way ANOVA, followed by Holm–Sidak’s post-hoc test. *P < 0.05, **P < 0.01, ***P < 0.001, ****P < 0.0001.