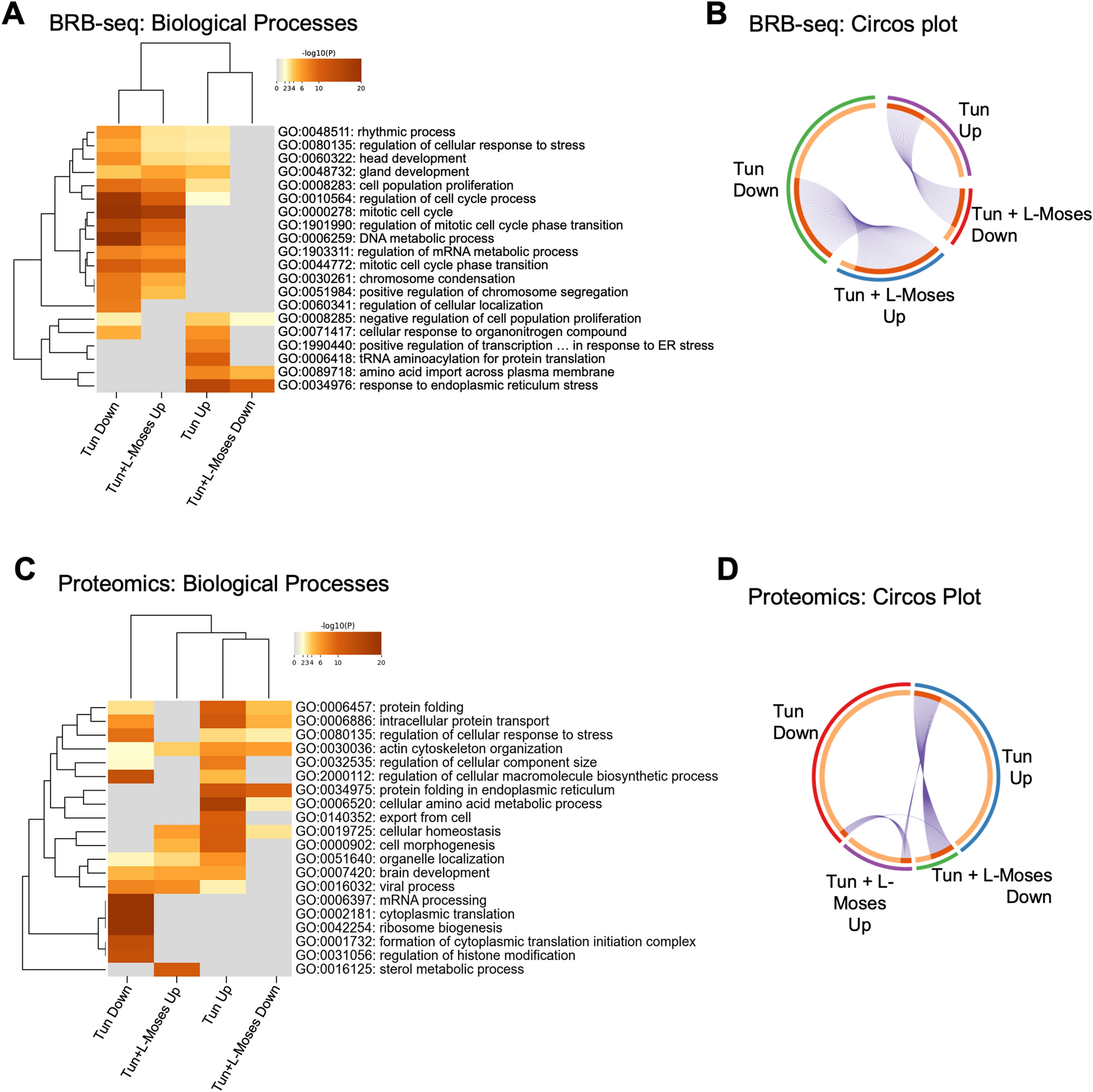
Figure 5

L-Moses attenuates Tun-mediated transcriptional and proteomic changes on cortical neurons. (A) Hierarchical clustering of GO Biological Processes terms upregulated or downregulated in Tun versus Tun + L-Moses, as determined by BRB-seq. (B) Circos plot highlighting the overlaps (purple lines) between genes upregulated by Tun and downregulated by Tun + L-Moses and vice versa, as determined by BRB-seq. (C) Hierarchical clustering of GO Biological Processes terms upregulated or downregulated in Tun versus Tun + L-Moses, as proteomic analysis. (D) Circos plot highlighting the overlaps (purple lines) between proteins upregulated by 100 nM Tun and downregulated by Tun + L-Moses and vice versa, as determined by proteomic analysis.