Figure 5
From: CRISPR-Cas9 editing of TLR4 to improve the outcome of cardiac cell therapy

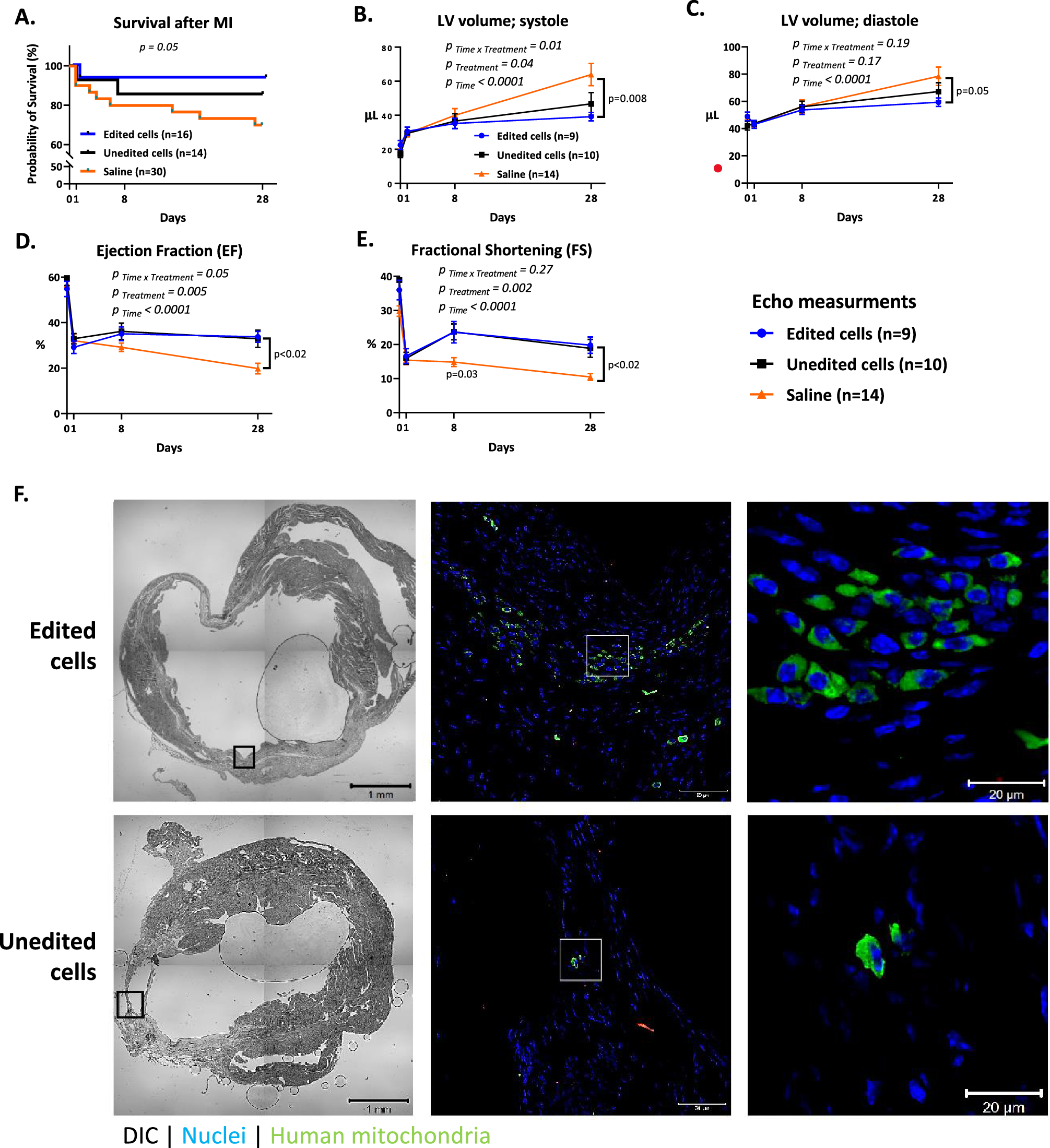
Cell Therapy after MI Improved Survival and Prevented LV Dilatation. To determine the reparative effects of edited and unedited cells on the infarcted heart, we allocated 48 12-week-old Balb/C female mice to MI and a single intra-myocardial injection of edited, unedited cells, or saline. LV remodeling and function were assessed by echocardiography before (baseline), 1, 8, and 28 days after MI. On day 28 post-MI, hearts were harvested for further analyses. (A) Survival curve for three treatment groups, 28 days post-MI. Log-rank test for trend analysis demonstrates that mice treated with edited cells had the best survival rate compared with other groups with MI. (B,C) Serial measurements of systolic and diastolic LV volumes revealed that both edited and unedited cells reduced LV dilatation 28 days after MI, compared with the saline-treated group. This favorable effect was statistically significant for the edited cells. (D,E) LV contractility, as indicated by EF and FS, was improved by both edited and unedited cells. This favorable effect was statistically significant for the edited cells. Statistical analyses were performed by repeated-measures two-way ANOVA with Holm-Šídák's multiple comparisons test. (F) To visualize cell engraftment after injection into the infarct, slides were stained with a human mitochondria marker 28 days post-MI. Images acquired with a confocal microscope show batches of human cells adjacent to the viable myocardial islands within the scar in mice treated with edited cells. On the contrary, only sporadic cells were found in mice treated with unedited cells. Abbreviations MI, myocardial infarction; LV, left ventricular; DIC, differential interference contrast; echo, echocardiography; EF, ejection fraction; FS, fractional shortening; hMSCs, human mesenchymal stromal cells.