Figure 3
From: The impact of pericytes on the stability of microvascular networks in response to nanoparticles

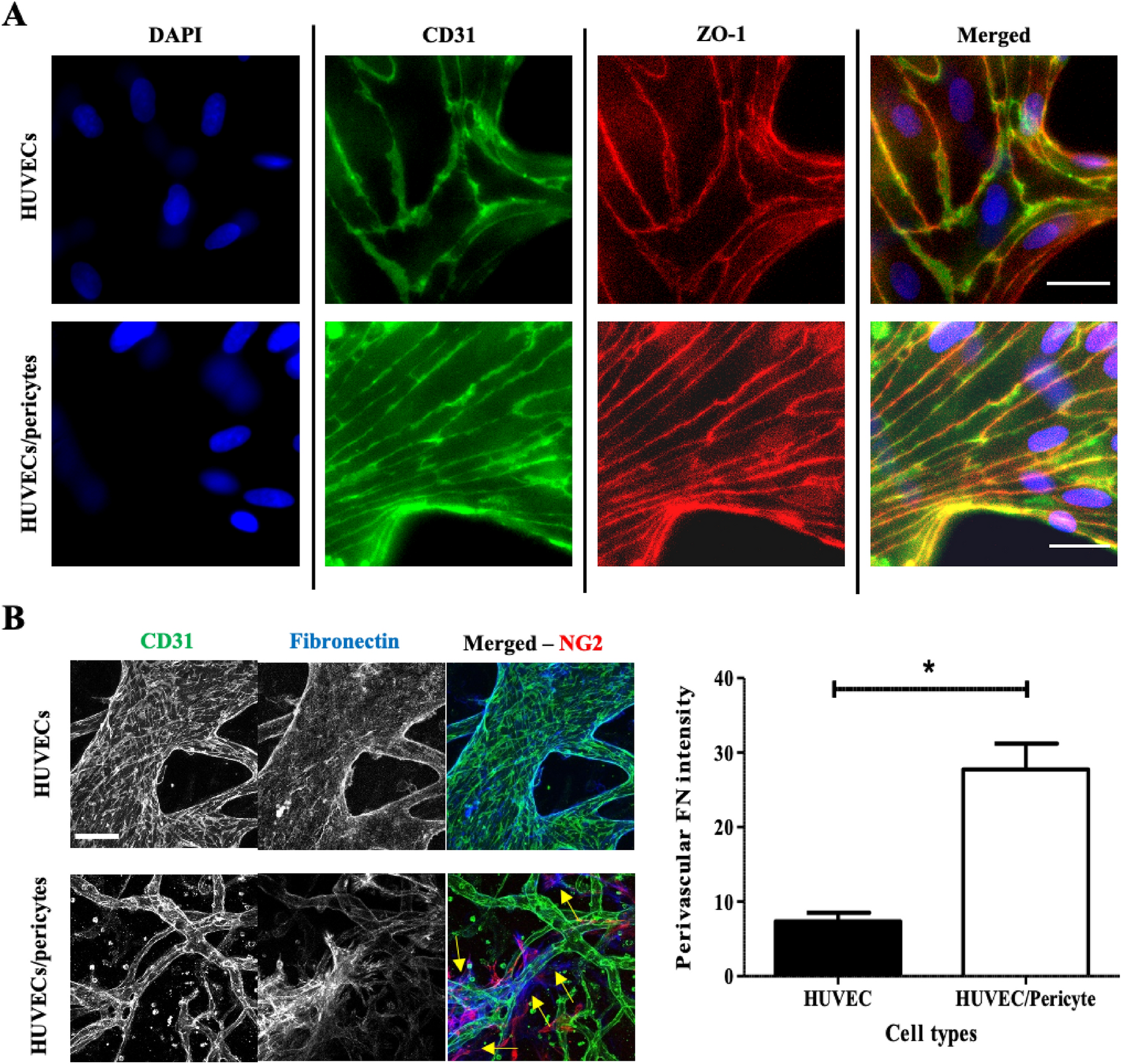
Vessel maturation markers. (A) Epifluorescence microscopy images of HUVECs or HUVECs/pericytes vessel networks following 10-day culture, z-projection images were generated using epifluorescence images. These images represent a single Z-frame, displaying junction expression of CD31 and ZO-1. Blue, DAPI. Green, CD31. Red, ZO-1. Scale bar: 25 µm. (B) Images displaying fibronectin deposition, z-projection images were generated via confocal microscopy. Blue, Fibronectin. Green, CD31. Red, NG2. Scale bar: 100 µm. Right, quantification of fibronectin deposited in the perivascular space. Yellow arrows indicate some of the perivascular areas in which fibronectin deposition is apparent. N = 3; *, p < 0.05.