Figure 3
From: Continuous fish muscle cell line with capacity for myogenic and adipogenic-like phenotypes

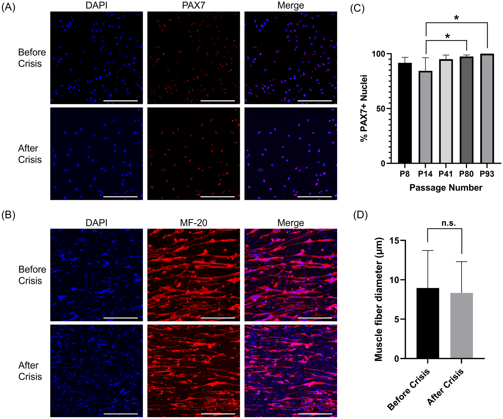
Myogenic potential and differentiation of Mack1 cells. (A) Immunofluorescence staining for cell nuclei (DAPI, blue) and PAX7 (red). Top and bottom panels are for passage numbers 14 and 93, respectively. Scale bars 100 μm. (B) Immunofluorescence staining for cell nuclei (DAPI, blue) and MHC (MF-20, red). Top and bottom panels are for passage numbers 8 and 56, respectively. Scale bars 100 μm. (C) Percent PAX7+ nuclei over multiple passages, as calculated through image analysis. Error bars indicate standard deviation, n = 3 or 6; statistical significance calculated by two-way ANOVA with multiple comparisons between the passage numbers and indicated by asterisks, in which p < 0.05 (*). (D) Muscle fiber diameter comparison between cells from passage numbers 8 and 93, through image analysis. Error bars indicate standard deviation, n = 20; no statistical significance calculated by unpaired t-test, in which n.s. is not significant.