Figure 4
From: Abnormalities in intron retention characterize patients with systemic lupus erythematosus

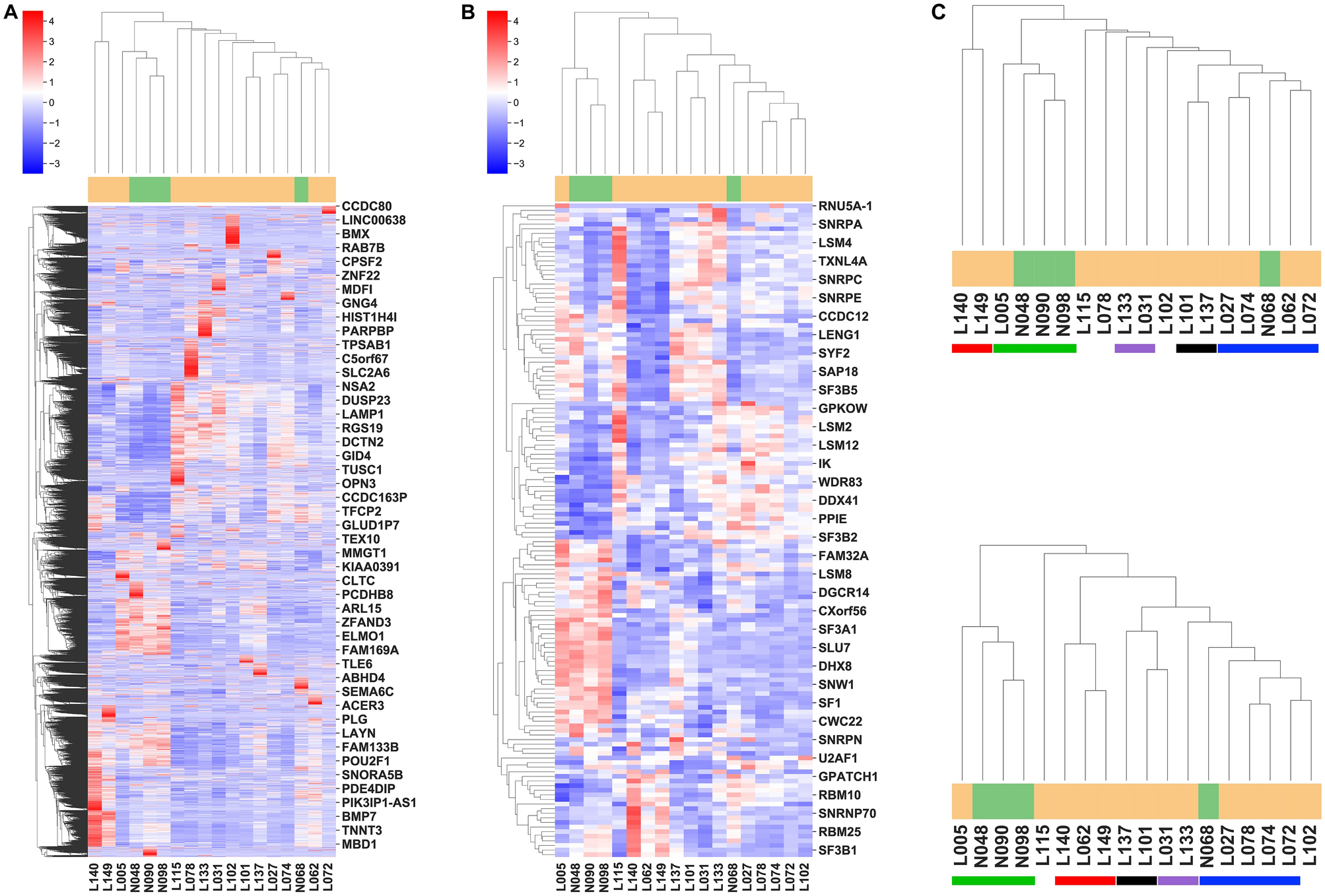
Gene expression profiles at both the genome level and the splicing factors level for T-cell samples. (A) Gene expression based hierarchical clustering of all genes in the whole transcriptome of all 18 T-cell samples including 4 normal controls and 14 SLE patients. Sample clustering is shown at the top with the sample label at the bottom. Gene clustering is shown to the left and ~ 50 marker genes distributed uniformly on the right side as location reference to gene clustering in Table S7. (B) Same clustering as in (A) but using 142 splicing factor genes (from HUGO Gene Nomenclature Committee Database) instead of the whole genome. About 40 marker genes on the right were distributed uniformly as location reference to splicing factor clustering in Table S8. (C) Similar clustering patterns of sample stratifications between the whole genome gene expression (top) and the splicing factor gene expression (bottom) were indicated by the color bars with the same color for the same pattern.