Figure 1
From: A novel Raman spectroscopic method for detecting traces of blood on an interfering substrate

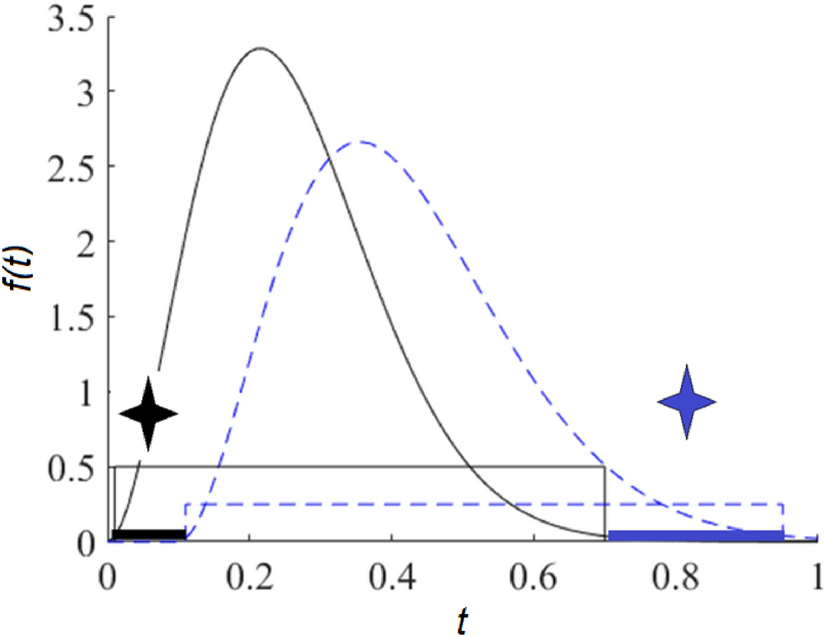
Manne condition in a concentration space. Here, \(f(t)\) is the concentration of one component (solid line) and another component (dotted line). The function carriers are shown as rectangles. According to the Manne condition, the function carriers should not completely overlap. Here, the black star corresponds to the area of evolutionary variable \(t\), where the “black” component can be analyzed without the influence of the “blue” component. The opposite situation is marked with a blue star.