Figure 3
From: N-terminal acetylation can stabilize proteins independent of their ubiquitination

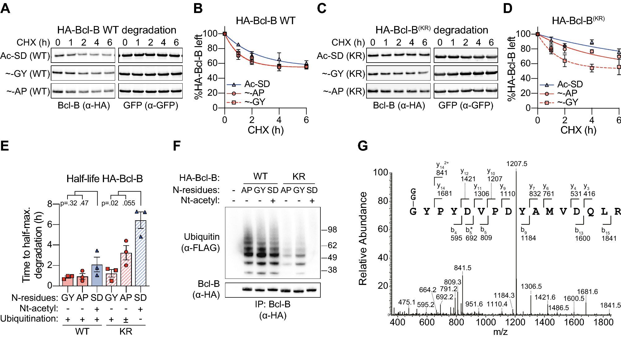
Ubiquitination, rather than Nt-acetylation, determines Bcl-B protein stability. (A, B) HEK 293T cells were transfected to express GFP as a reference protein, together with HA-Bcl-B variants carrying indicated N-terminal dipeptide sequences (”Ac-” = Nt-acetylated, “ ~ ” = Nt-acetyl-free). Cells were cultured in presence of CHX (50 μg/ml) for the indicated time periods, followed by immunoblot analysis with antibodies to the HA tag and to GFP. HA-Bcl-B signals were quantified and corrected for GFP signal intensity, and the resulting value at the 0 h time point was set to 100%. Data points were connected by a one-phase decay curve fit. Panel A shows a representative Western blot image, panel B shows the quantification (n = 3; mean ± SEM). (C, D) As in A and B, but for a lysineless (KR) HA-Bcl-B mutant (n = 3; mean ± SEM). (E) Based on the data in panels B and D, the half-lives of the indicated HA-Bcl-B variants were determined (n = 3; mean ± SEM, One-way ANOVA, post hoc Dunnett’s). (F) HEK 293T cells were transfected to express indicated HA-Bcl-B variants and FLAG-tagged ubiquitin, followed by lysis under denaturing conditions. Next, HA-Bcl-B was immunoprecipitated and the precipitates were analyzed by immunoblotting. A representative image of two independent biological replicates is shown. (G) [GY]HA-Bcl-B(KR) was precipitated from HEK 293T lysates, trypsin-digested and analyzed by MS. Shown is the tandem mass spectrum of the N-terminal tryptic peptide, containing a di-glycine (GG) modified N-terminus. 2 + = doubly charged, * = minus H2O.