Figure 4
From: p130Cas is required for androgen-dependent postnatal development regulation of submandibular glands

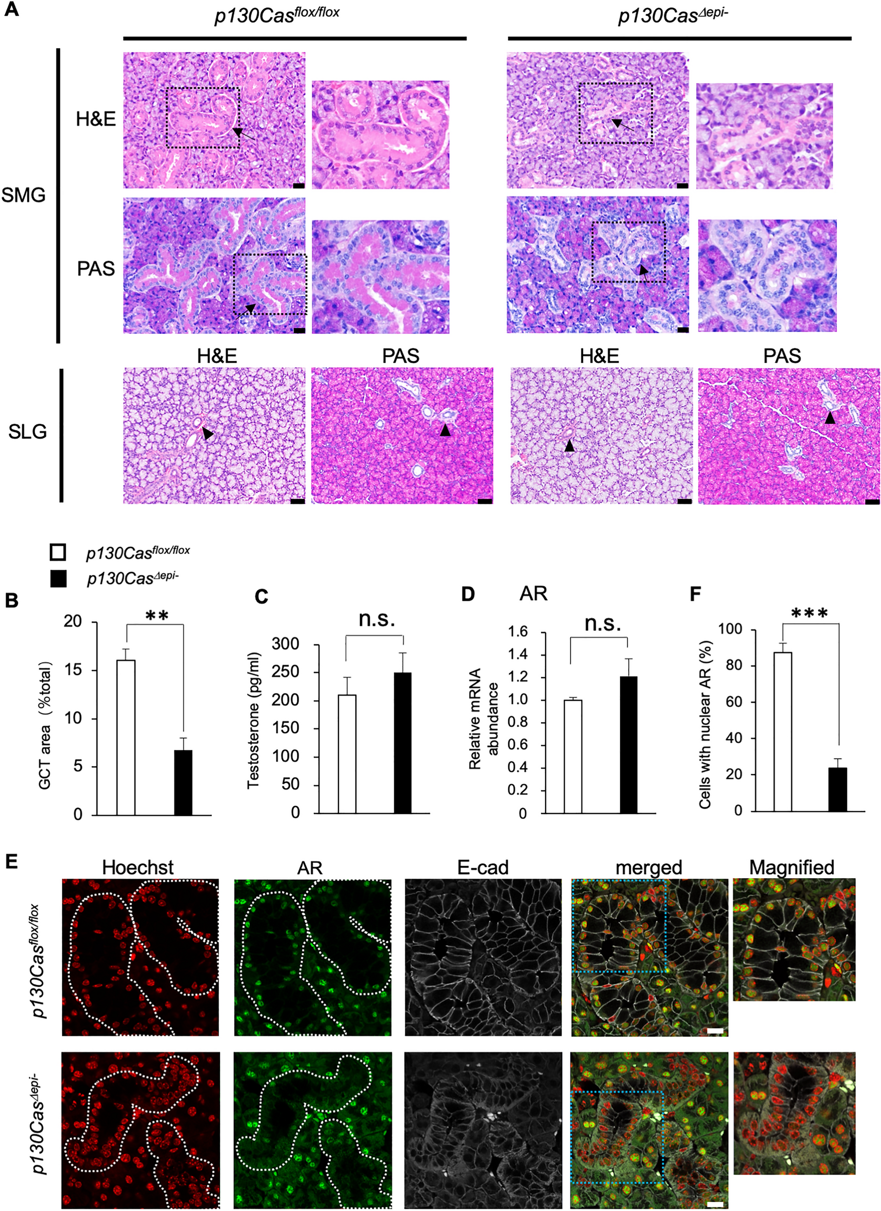
Immature development of the GCT of SMG in p130CasΔepi– mice. (A) Histological analysis of SMG and SLG in P42 male p130Casflox/flox and p130CasΔepi– mice. Representative H&E and PAS staining images of paraffin sections. Arrows indicate the GCT in SMG. Arrowheads indicate ducts in SLG. Black boxed regions are shown as magnified images. Scale bars = 20 µm (SMG) and 50 µm (SLG). (B) Quantification of the ductal area per total gland area in P42 male p130Casflox/flox and p130CasΔepi– mice. (C) Serum testosterone levels in the P42 male p130Casflox/flox and p130CasΔepi– mice. (D) Quantitative real-time PCR analysis of relative mRNA abundance for the androgen receptor (AR) in SMG in the P42 male p130Casflox/flox and p130CasΔepi– mice. p130Casflox/flox n = 10 mice, p130CasΔepi- n = 7 mice. (E) Representative immunofluorescence staining of SMG paraffin sections using anti-AR (green) and anti-E-cadherin (gray). Nuclei were counterstained using Hoechst 33,342 (Red). Areas surrounded by white dotted lines indicate GCTs. Blue boxed regions are shown as magnified images. Scale bars = 10 µm. (F) The number of AR-positive nucleus of GCTs per field of view was quantified. Data show the means ± SEM, **P < 0.01, ***P < 0.001 versus the corresponding p130Casflox/flox value.