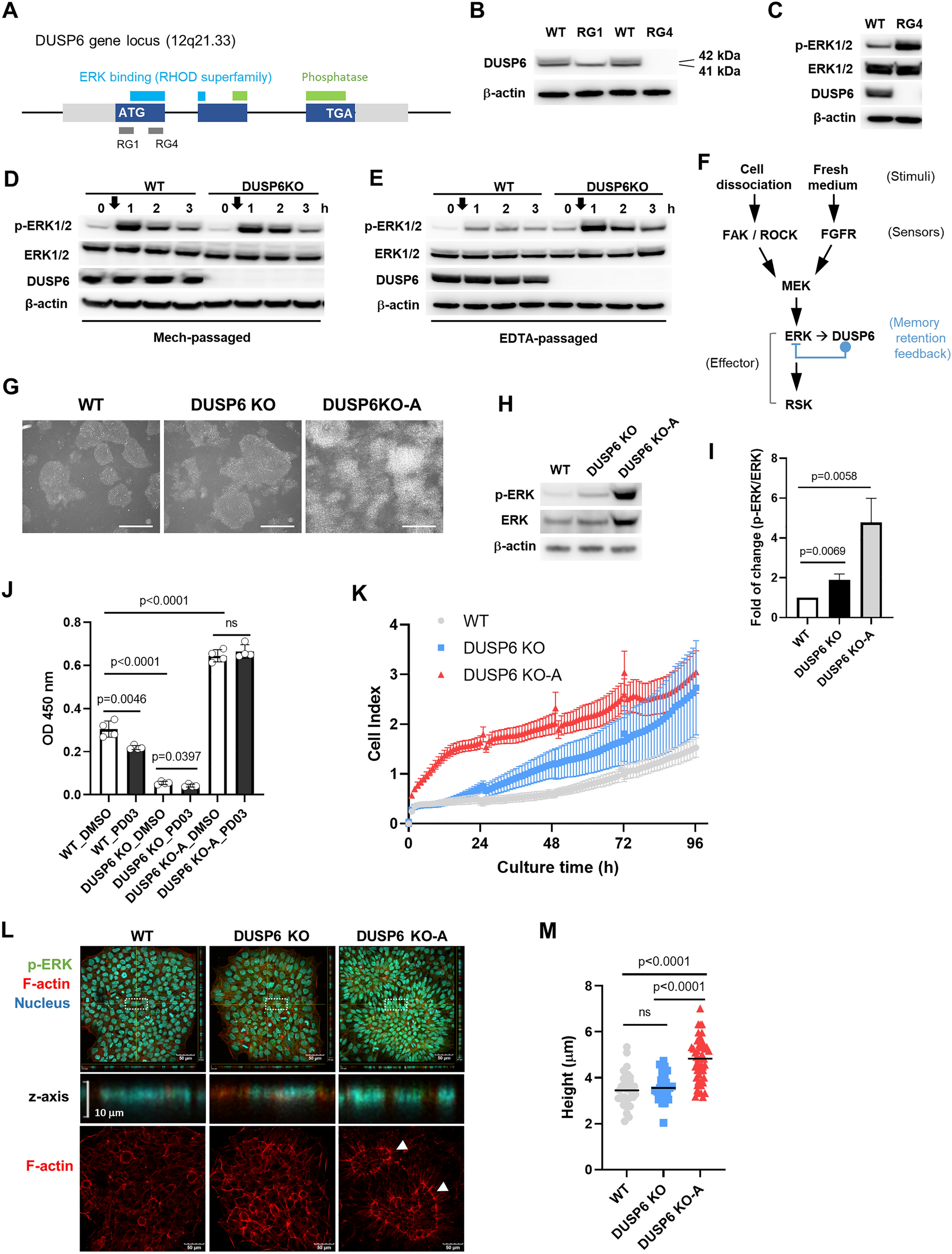
Figure 4

Generation and characterization of DUSP6 knockout cells. (A) Target sites of RG1 and RG4 sgRNAs in the first exon of the DUSP6 gene locus. Target sites were selected using the in vitro T7E1 assay. See Supplemental Fig. S1. (B) Western blot analysis using the anti-DUSP6 antibody. Knockout cells generated using the RG1 sgRNA express a smaller version of DUSP6 protein, while those generated using the RG4 sgRNA are depleted of DUSP6 protein. Estimated molecular weight of each band is indicated. (C) Levels of p-ERK, ERK, and DUSP6 in WT and DUSP6 KO cells generated using the RG4 sgRNA. (D) Western blot analysis for ERK activity in WT and DUSP6 KO cells which are passaged mechanically (Mech-passaged). Arrows indicate the time points of replacing with fresh medium. (E) Western blot analysis for ERK activity in WT and DUSP6 KO cells which are passaged by EDTA (EDTA-passaged). Arrows indicate the time points of replacing with fresh medium. (F) Schematic diagram representing ERK signaling regulation following cell dissociation and addition of fresh medium. DUSP6 feedback regulation is depicted as memory retention feedback because DUSP6 regulates the basal ERK activity over the long term following EDTA passaging, which induces DUSP6 expression. (G) Morphology of colonies formed by the DUSP6 KO subline (KO-A) (scale bar, 500 μm). (H) ERK activity in the two DUSP6 KO sublines. A representative western blot result is shown. (I) Bar graph depicting p-ERK/ERK ratio (n = 3). (J) Comparison of survival rates between WT and DUSP6 KO cells after EDTA passaging and effect of MEK inhibition. EDTA-passaged cells (on day 6 after passaging) were treated either with DMSO or PD0325901 for 1 h before EDTA treatment for additional passaging. After EDTA treatment and washing, 5 × 104 cells per well were seeded into 96 well plate. After 24 h, survived cells were estimated using CCK-8 assay (n = 8). (K) Growth curves of WT and DUSP6 KO cells. Growth curves were examined using real-time cell analysis (RTCA) system (n = 4). Cells were seeded on the E-plate 96. Cell Index is a dimensionless parameter derived as a relative change in measured electrical impedance. (L) Confocal images of WT and DUSP6 KO cells. Colonies were stained for p-ERK (green), filamentous actin (red), and nucleus (blue). Images were acquired through the z-axis and merged. Filamentous actin (F-actin) ring structures between the center and periphery of the colony are indicated arrows. (M) Height of the WT and DUSP6 knockout cell colonies. P-values are indicated on the graph. Ns: not significant.