Figure 5
From: Ablation of TRPC3 disrupts Ca2+ signaling in salivary ductal cells and promotes sialolithiasis

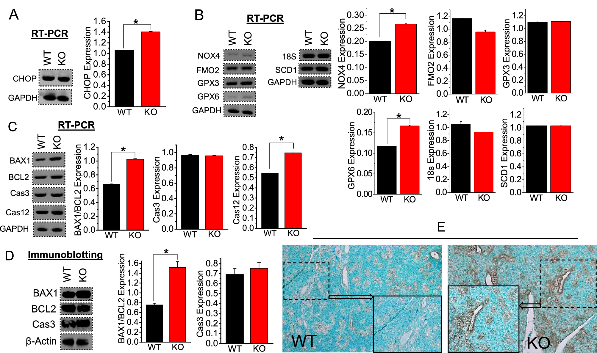
Calcification due to TRPC3 ablation upregulates oxidative stress and apoptosis in SMG. Densitometric analysis of (A–C) RT-PCR and/or (D) protein blot expressions for oxidative stress markers (CHOP, NOX4, FMO2, GPX3, GPX6, m18S, and SCD1) or apoptotic markers (BAX1/BCL2, Cas3, and Cas12) in WT and TRPC3-/- (KO) mice SMG tissues were performed using ImageJ. GAPDH and β-actin were utilized as internal control for RT-PCR and immunoblotting, respectively. Each RT-PCR and immunoblotting experiment was performed from n = 3 mice. Full length blots are indicated in the Supplementary Materials. (A–D) Bar diagrams of quantitated RT-PCR or western blots depicted in mean + SEM. *P < 0.05; **P < 0.01. (E) in situ apoptosis was detected in mice WT and KO SMG tissues.