Figure 6
From: Ablation of TRPC3 disrupts Ca2+ signaling in salivary ductal cells and promotes sialolithiasis

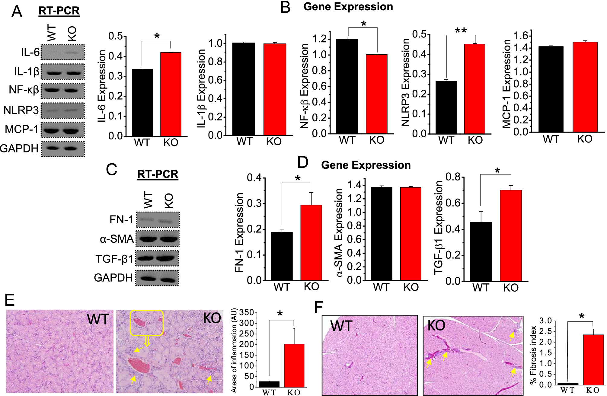
Calcification due to ablation of TRPC3 increases fibrosis and inflammation in SMG. Densitometric analysis of RT-PCR expressions for (A, B) inflammation markers (IL-6, IL-1β, NF-κβ, NLRP3, and MCP-1) or (C, D) fibrotic markers (FN-1, α-SMA, and TGF-β1) in WT and TRPC3-/- (KO) mice SMG tissues were performed using ImageJ. GAPDH was utilized as internal control. Each RT-PCR experiment was performed from n = 3 mice. (E, F) WT and KO SMG tissue sections were stained with H&E to detect inflammation. Full length blots are indicated in the Supplementary Materials. (A–F) Bar diagrams of quantitated RT-PCR, western blots are depicted in mean + SEM. *P < 0.05; **P < 0.01.