Figure 4
From: Warning regarding hematological toxicity of tamoxifen activated CreERT2 in young Rosa26CreERT2 mice

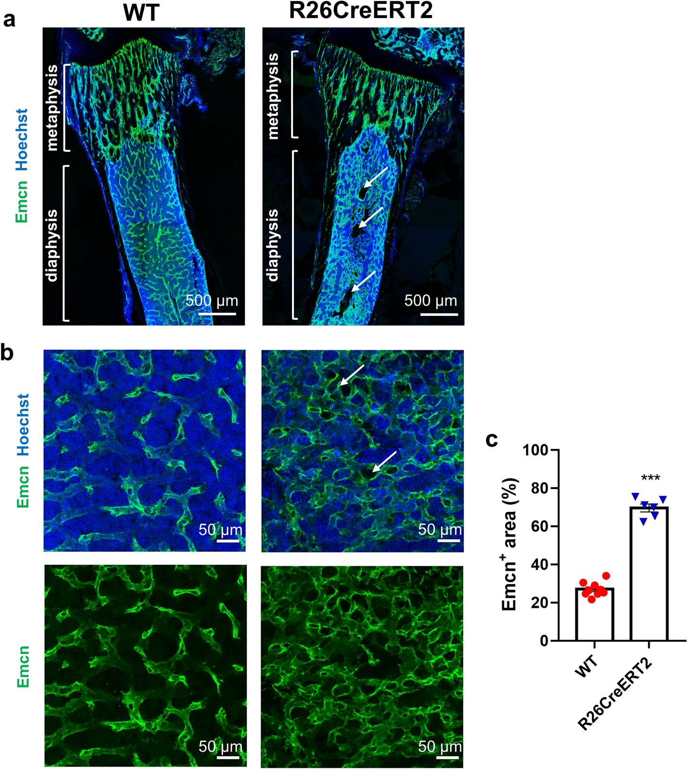
Tamoxifen-induced CreERT2 activation in pups results in a strong disorganization of sinusoidal vessels within the diaphysis of the bone marrow. Tamoxifen was injected IP at 75 mg/kg for 3 consecutive days from P9 to P11 and animals were euthanized at P19. Representative tile-scan images of femurs displaying both metaphysis and diaphysis (a, scale bars 500 µm), and representative single field confocal images of the bone marrow in the diaphysis (b, scale bars 50 µm) showing endomucin (Emcn, green) stained sinusoid vessels and cell nuclei stained in blue with Hoechst. White arrows are showing areas lacking hematopoietic cells. Quantitative analysis of the Emcn positive area, as a percentage of the total area of the field (c). Each data point represents the average of three different measurements per animal. Data are expressed as mean ± SEM of n = 6–9 mice per group. Mann–Whitney tests were used to assess statistical significance of differences between WT (red circle) and R26CreERT2 (blue inverted triangle) tamoxifen injected pups (***p-value ≤ 0.001).