Figure 5
From: Warning regarding hematological toxicity of tamoxifen activated CreERT2 in young Rosa26CreERT2 mice

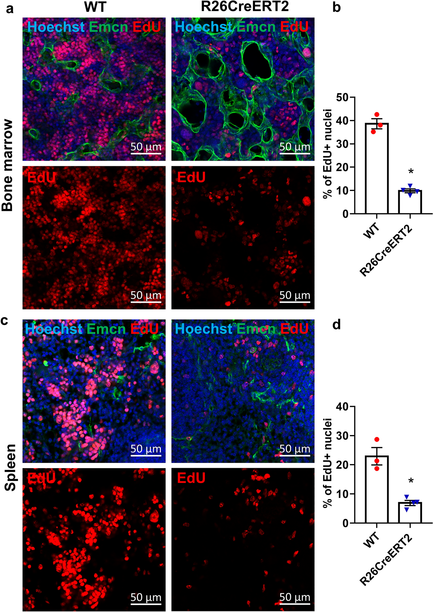
Tamoxifen-induced CreERT2 activation in pups results in loss of EdU + proliferative cells in bone marrow and spleen. Tamoxifen was injected IP at 75 mg/kg for 3 consecutive days from P9 to P11 and Edu was injected IP at P17 and animals were euthanized 3 h later. Representative images and quantitative analysis of the percentage of Edu + proliferative cells in bone marrow (a, b) and spleen (c, d) of WT (red circle) and R26CreERT2 (blue inverted triangle) pups. Endomucin (Emcn) staining (vessels) is represented in green, Edu + proliferative cells are represented in red, and nuclei in blue. Data are expressed as mean ± SEM of n = 3–4 per group. Mann–Whitney tests were used to assess statistical significance (*p-value ≤ 0.05). scale bars 50 µm.