Figure 4
From: Potential role of LPAR5 gene in prognosis and immunity of thyroid papillary carcinoma and pan-cancer

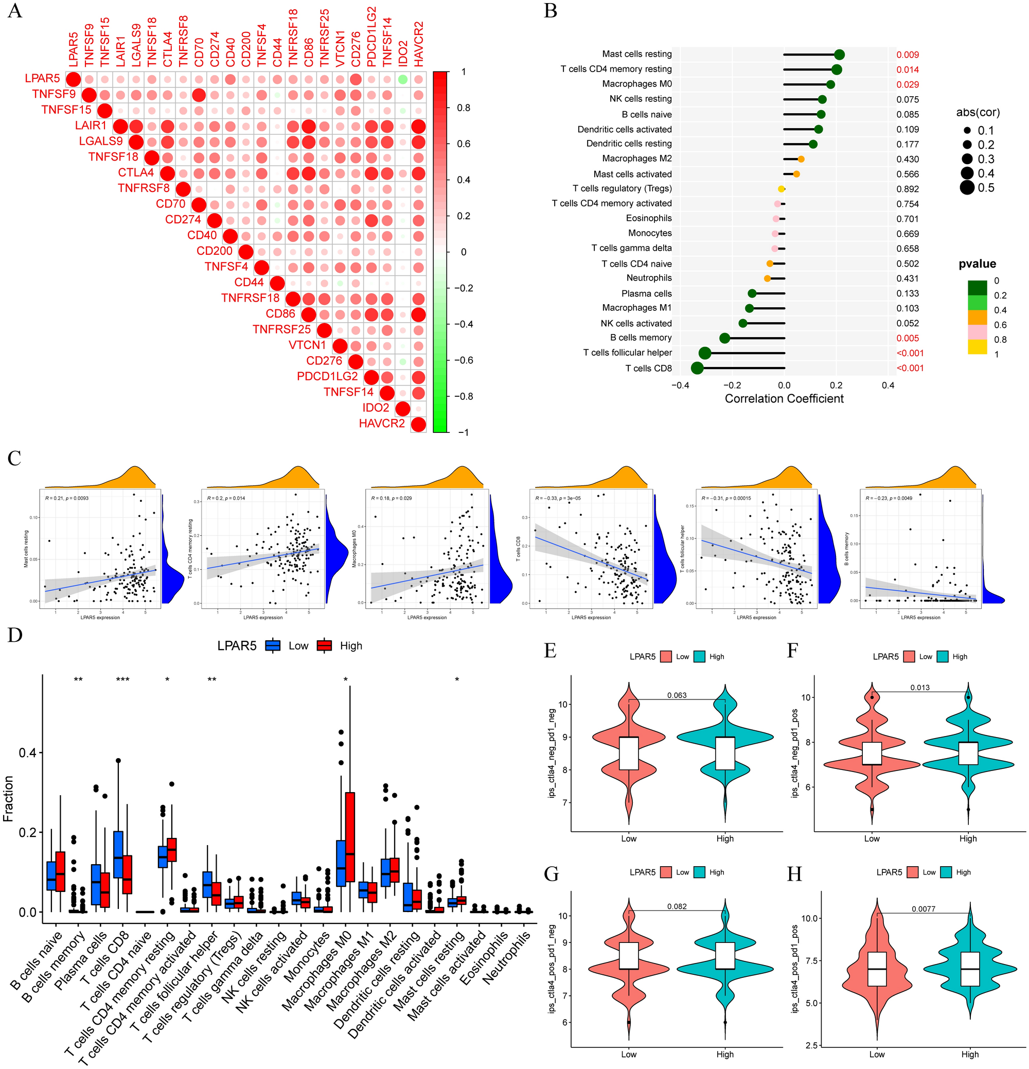
Analysis of immune checkpoints and immune cells and treatment response of PD1 and CTLA4. (A) 24 LPAR5-related ICP genes. (B and C) 6 LPAR5-related immune cells. (D) T cells follicular helper, T cells CD8, T cells CD4 memory resting, and Mast cells resting show differences in LPAR5 expression between the high and low expression groups. (E–H) Treatment response of PD1 monotherapy, CTLA4 monotherapy, and PD1 and CTLA4 combined therapy. [Figures created by R, version 4.1.3].