Figure 3
From: Drug-induced loss of imprinting revealed using bioluminescent reporters of Cdkn1c

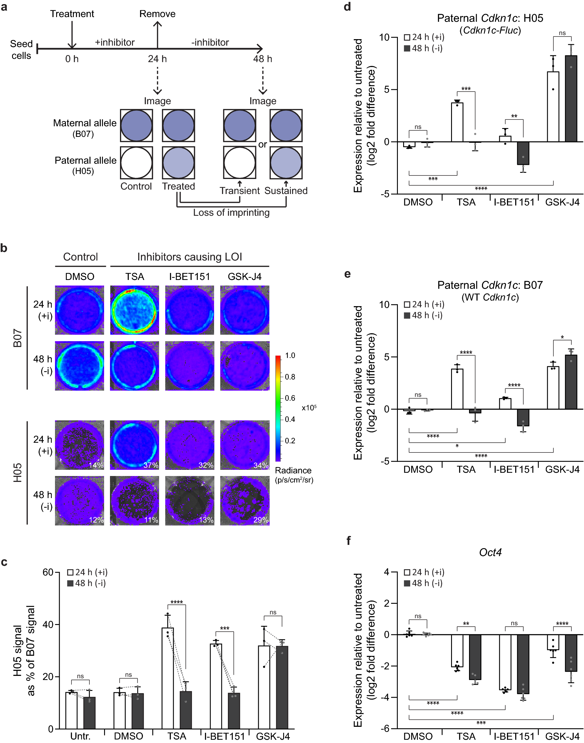
Inhibitors can induce temporary or sustained Cdkn1c LOI in mESCs. (a) Experimental design to test whether inhibitors induce temporary or sustained LOI (upper), with possible allelic responses illustrated below. Maternal Cdkn1c responses are reported by B07 mESCs whilst paternal Cdkn1c responses are reported by H05 mESCs. (b) B07 (upper) and H05 (lower) reporter mESCs imaged after 24 h treatment with inhibitors causing Cdkn1c LOI (100 nM TSA, 10 µM I-BET151, 10 µM GSK-J4), and re-imaged following inhibitor removal (48 h) (6-wp format). Images are representative of three independent experiments; percentages indicate H05 signal (representing paternal Cdkn1c) as a percentage of B07 signal (representing maternal Cdkn1c). (c) BLI quantification of relative paternal Cdkn1c activation in control conditions or following inhibitor treatment (24 h) and removal (48 h). Relative paternal allele contribution is shown by plotting H05 signal (representing paternal Cdkn1c) as a percentage of B07 signal (representing maternal Cdkn1c) (6-wp; n = 3 independent replicates; bars indicate mean; error bars represent SD; dotted lines link repeated measurements at 24 h and 48 h within replicates; Repeated Measures Two-Way ANOVA (Inhibitor x Time p = 0.0001, Inhibitor p < 0.0001, Time p < 0.0001, Well replicate p = 0.4593); results are shown for Holm-Å Ãdák’s multiple comparisons follow-up test comparing 24 h with 48 h: ****padj < 0.0001, ***padj < 0.001, ns = not significant). (d,e) Confirmation of BLI results using RT-qPCR to measure paternal Cdkn1c expression in H05 mESCs ((d), Cdkn1c-Fluc-lacZ) or B07 mESCs ((e), WT Cdkn1c) following inhibitor addition (24 h), or addition and removal (48 h). Expression is plotted as log2 fold difference relative to untreated cells, normalised to β-Actin (n = 3 independent replicates; bars indicate mean; error bars represent SD; Two-Way ANOVAs ((d) H05 (Inhibitor p < 0.0001, Time p = 0.0025, Interaction p < 0.0001), (e) B07 (Inhibitor p < 0.0001, Time p < 0.0001, Interaction p < 0.0001); Holm-Å Ãdák’s multiple comparisons follow-up tests comparing all means: significant 24 h changes vs DMSO and results of 24 h vs 48 h comparisons are shown: ****padj < 0.0001, ***padj < 0.001, **padj < 0.01, *padj < 0.05, ns = not significant). (f) RT-qPCR analysis of Oct4 expression in reporter mESCs following inhibitor addition (24 h), or addition and removal (48 h). Expression is plotted as log2 fold difference relative to untreated cells, normalised to β-Actin (n = 6 (3 B07 and 3 H05 independent replicates combined); bars indicate mean; error bars represent SD; Two-Way ANOVA (Inhibitor p < 0.0001, Time p < 0.0001, Interaction p = 0.0002); Holm-Å Ãdák’s multiple comparisons follow-up test comparing all means: significant 24 h changes vs DMSO and results of 24 h vs 48 h comparisons are shown: ****padj < 0.0001, ****padj < 0.001, **padj < 0.01, ns = not significant).