Figure 4
From: Drug-induced loss of imprinting revealed using bioluminescent reporters of Cdkn1c

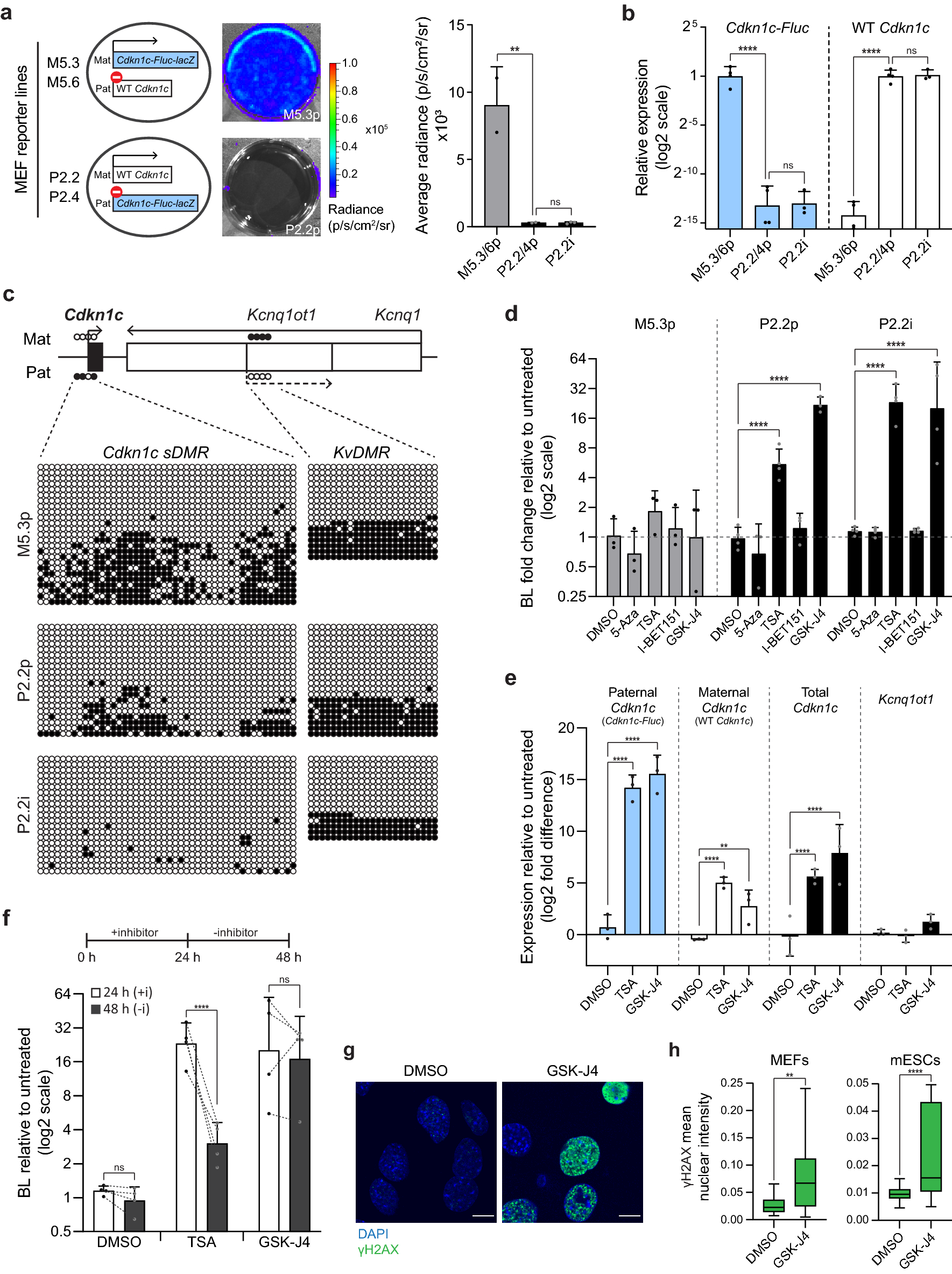
BLI of new MEF reporter lines highlights cell-type similarities and differences in Cdkn1c imprinted silencing. (a) Schematic (left) of MEF reporter lines derived from E13.5–14.5 embryos inheriting Cdkn1c-Fluc-lacZ maternally (M5.3 and M5.6, reporter expressed) or paternally (P2.2 and P2.4, reporter silenced). Primary MEF lines (‘p’) and immortalised P2.2 cells (P2.2i) were analysed by BLI. Representative primary MEF images (middle) and BLI quantification (right) are shown (6-wp; n = 2 (primary) or 3 (immortalised); bars indicate mean; error bars represent SD; One-Way ANOVA p = 0.0049; results of Holm-Å Ãdák’s multiple comparisons follow-up test are shown for preselected pairs: **padj = 0.0073, ns = not significant). (b) Relative expression of Cdkn1c-Fluc-lacZ (left) and WT Cdkn1c (right) alleles in primary and immortalised MEF reporter lines measured by RT-qPCR (n = 4 (primary) or 3 (immortalised); bars indicate geometric mean; error bars represent geometric SD; One-Way ANOVAs on delta-Ct values (both p < 0.0001); results of Holm-Å Ãdák’s multiple comparisons follow-up tests are shown for preselected pairs: ****padj < 0.0001, ns = not significant). (c) Expected Cdkn1c sDMR and KvDMR methylation patterns at E13.5–14.524 (top) and bisulphite methylation analysis in derived reporter MEFs (below). Each row represents an individual clone (closed circles = methylated CpGs, open circles = unmethylated CpGs). Data for P2.2i are representative of two independent experiments. All reporter MEFs show the expected KvDMR methylation pattern (strands unmethylated or fully methylated). Primary MEFs (P5.3p and P2.2p) show partial sDMR methylation as expected; however, immortalised MEFs (P2.2i) lose sDMR methylation. (d) Quantification of bioluminescent signal in MEF reporter cells following 24 h treatment with the indicated inhibitors, relative to untreated cells (48-wp; n ≥ 3 independent replicates; bars indicate geometric mean; error bars represent geometric SD). Data is shown for 10 µM treatments, quantification for all concentrations tested is provided in Table S2. A Two-Way ANOVA was performed using data (log2 transformed) for all conditions tested (Treatment p < 0.0001, MEF line p < 0.0001, Interaction p < 0.0001); results of Holm-Å Ãdák’s multiple comparisons follow-up test comparing to DMSO are shown: ****padj < 0.0001). (e) RT-qPCR analysis of P2.2i MEFs following 24 h treatment with the specified inhibitors (10 µM). Expression of the indicated targets is plotted as log2 fold difference relative to untreated cells, normalising to β-Actin (n = 3 independent replicates; bars indicate mean; error bars represent SD; Two-Way ANOVA (Treatment p < 0.0001, Gene p < 0.0001, Interaction p < 0.0001); significant results of Holm-Å Ãdák’s multiple comparisons follow-up test comparing to DMSO are shown: ****padj < 0.0001, **padj < 0.01). (f) Paternal Cdkn1c activity in P2.2i MEFs was monitored by BLI following inhibitor treatment and removal (illustrated above). Bioluminescence signal was quantified relative to untreated cells at each timepoint (n = 4 independent replicates; bars indicate geometric mean; error bars represent geometric SD; dotted lines link repeated measurements at 24 h and 48 h within replicates; Repeated Measures Two-Way ANOVA on log2 transformed values (Inhibitor × Time p = 0.001, Inhibitor p = 0.0001, Time p = 0.0005, Well replicate p = 0.0157); results are shown for Holm-Å Ãdák’s multiple comparisons follow-up test comparing 24 h with 48 h: ****padj < 0.0001, ns = not significant). (g) Representative images of γH2AX staining (green) in P2.2i MEFs treated for 24 h with DMSO or 10 µM GSK-J4. Images are representative of two independent experiments. Scale bars represent 10 µm. (h) Quantification of γH2AX nuclear staining intensity in P2.2i MEFs (left) and H05 mESCs (right) treated for 24 h with DMSO or 10 µM GSK-J4 (n ≥ 30 cells per condition; boxplots show the median, interquartile range (IQR) and ± 1.5 × IQR (Tukey method); results of Mann–Whitney tests are shown: **p = 0.0023, ****p < 0.0001).