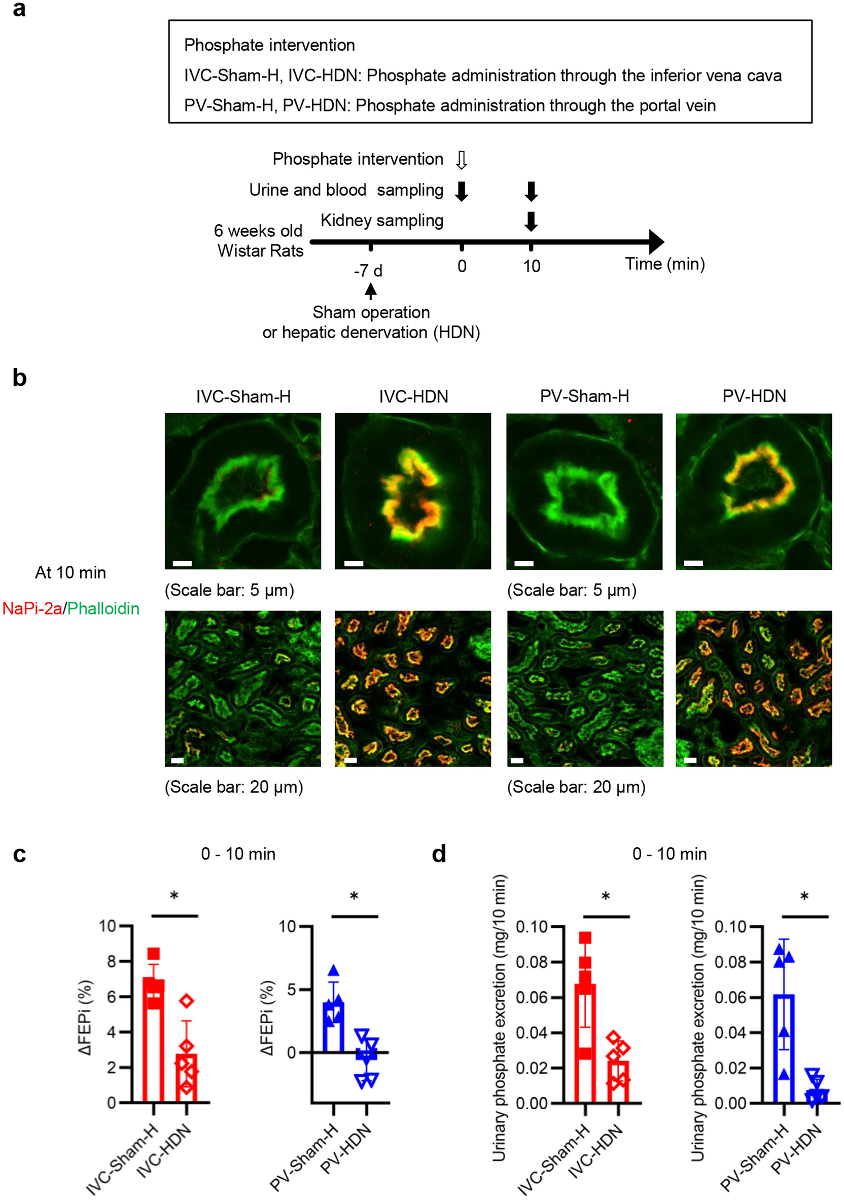
Figure 8

The hepatic nerves played critical roles in the elevation of FEPi between 0 and 10 min and urinary phosphate excretion during the 10-min period. (a) Experimental design for (b) to (d). Sham-operated rats and hepatic-denervated (HDN) rats were randomly divided into four groups, IVC-Sham-H, PV-Sham-H, IVC-HDN, and PV-HDN. Seven days after the operation, rats in the IVC-Sham-H and IVC-HDN groups, and rats in the PV-Sham-H and PV-HDN groups received phosphate interventions similar to those in the IVC and PV groups, respectively. (b) Representative immunofluorescence images of renal PTECs stained with phalloidin (green) and NaPi-2a (red) at 10 min. The upper and the lower images in each group are the immunofluorescence images with higher and lower magnification, respectively (scale bars: 5 µm or 20 µm). (c) ΔFEPi between 0 and 10 min (n = 5 rats per group). (d) Urinary phosphate excretion during the 10-min period (n = 5 rats per group). All results are presented as the means ± SDs, n.s.: not significant. *P < 0.05 based on the two-tailed Student’s t-test in (c) and (d).