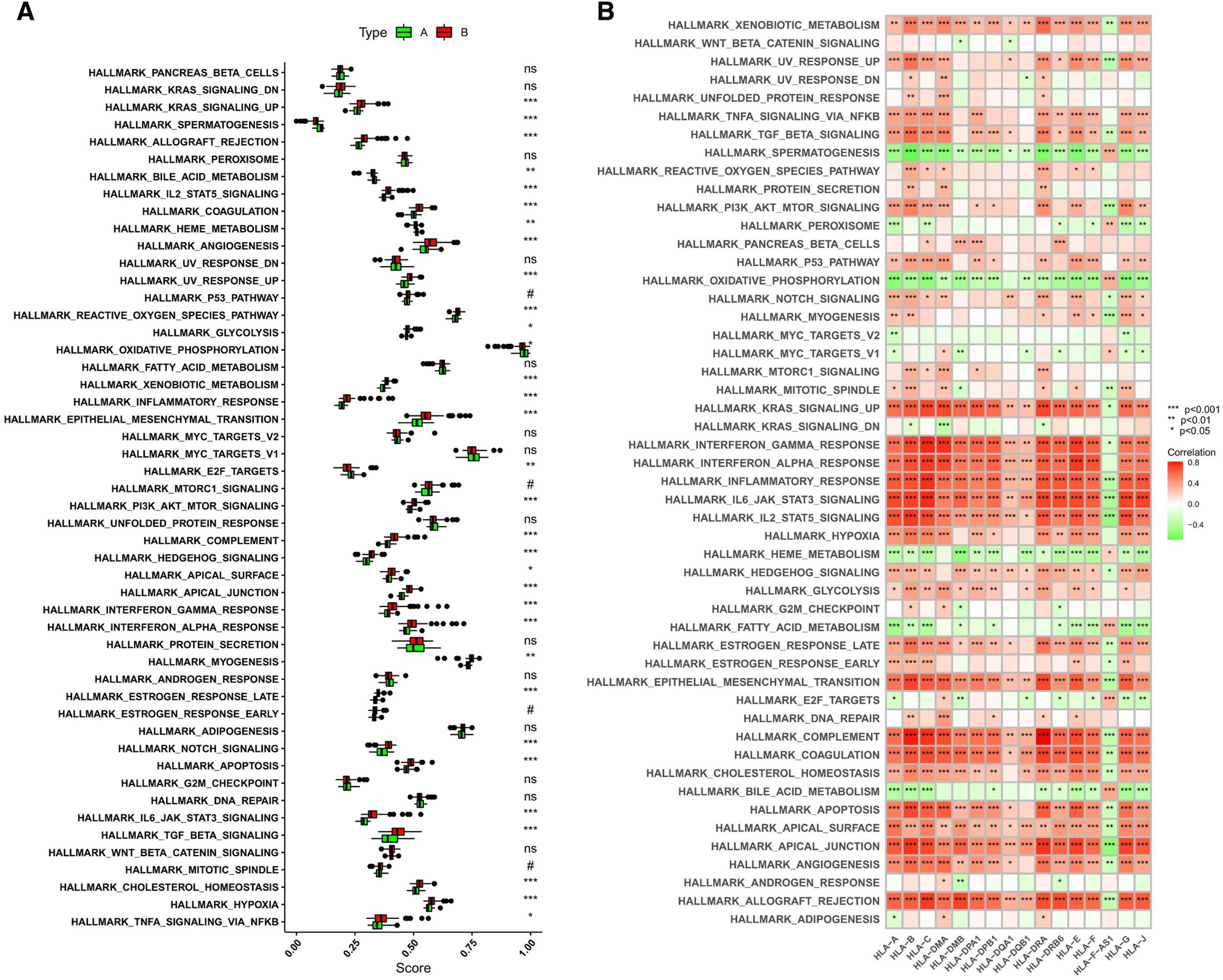
Figure 8

The underlying diversity in the biological functional characteristics among the two m6A modification patterns. (A) Differences in HALLMARKS pathway enrichment scores between m6A cluster-A and -B. (B) Heatmap showing the correlations between HLA genes and 50 HALLMARKS pathways. *, P < 0.05; **, P < 0.01; ***, P < 0.001.