Figure 2
From: PDLIM1 inhibits cell migration and invasion in diabetic retinopathy via negatively regulating Wnt3a

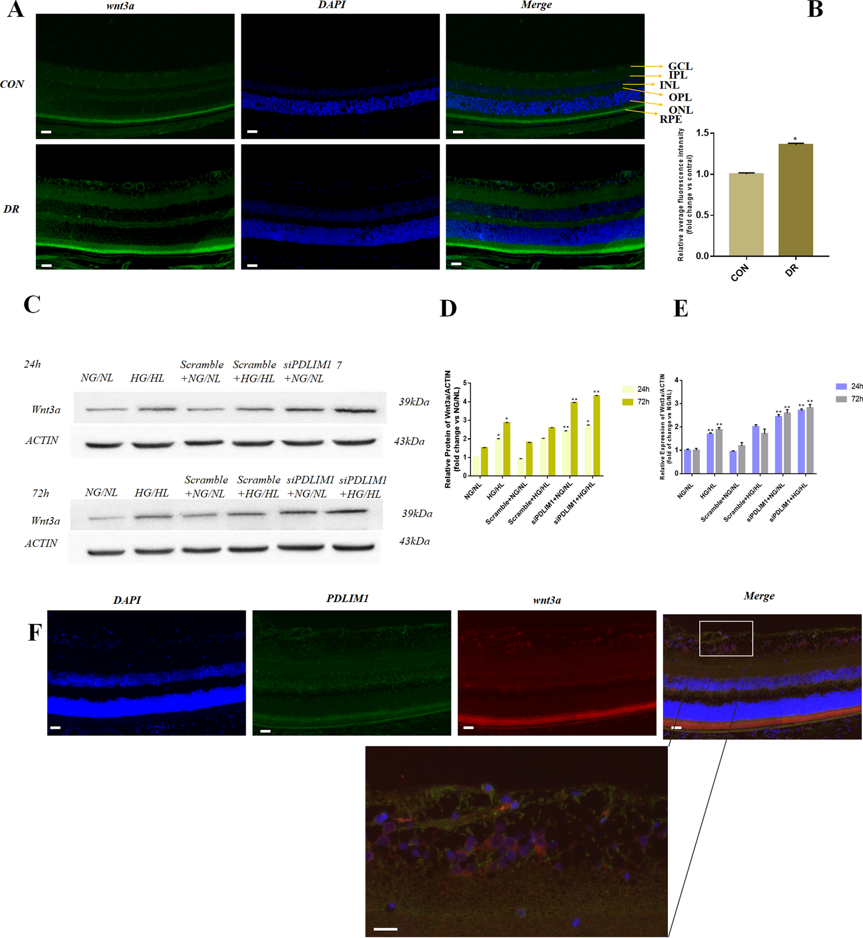
The expression of Wnt3a in mouse retina and retinal capillary endothelial cells (RCECs). (A) Immunofluorescence staining showed that Wnt3a was mainly expressed in the retinal pigment epithelium (RPE) layer, ganglion cell layer (GCL), the inner plexus (IPL) and outer plexus layer (OPL). Scale bar: 100 μm. (B) Semi-quantitative analysis showed that Wnt3a expression increased in DR mice. (C) Representative immunoblots showed that the protein expression of Wnt3a increased after HG/HL treatment and PDLIM1 knockdown. (D) Wnt3a protein level increased at 24 h/72 h in HG/HL compared with NG/NL. After PDLIM1 knockdown, the expression of Wnt3a increased at 24 h/72 h in RCECs, compared with scramble control. (E) The mRNA expression of Wnt3a upregulated at 24 h/72 h in HG/HL, compared with NG/NL. Wnt3a mRNA increased after PDLIM1 knockdown at 24 h/72 h, compared with scramble control. (F) Double staining of PDLIM1 and Wnt3a in the retina showed that the expression location of PDLIM1 and Wnt3a was basically the same, in which green was PDLIM1 and red was Wnt3a. (CON: control group, DR: diabetic retinopathy, GCL: ganglion cell layer, IPL: inner plexiform layer, INL: inner nuclear layer, OPL: outer plexiform layer, ONL: outer nuclear layer, RPE: retinal pigment epithelium). *P < 0.05, **P < 0.01.