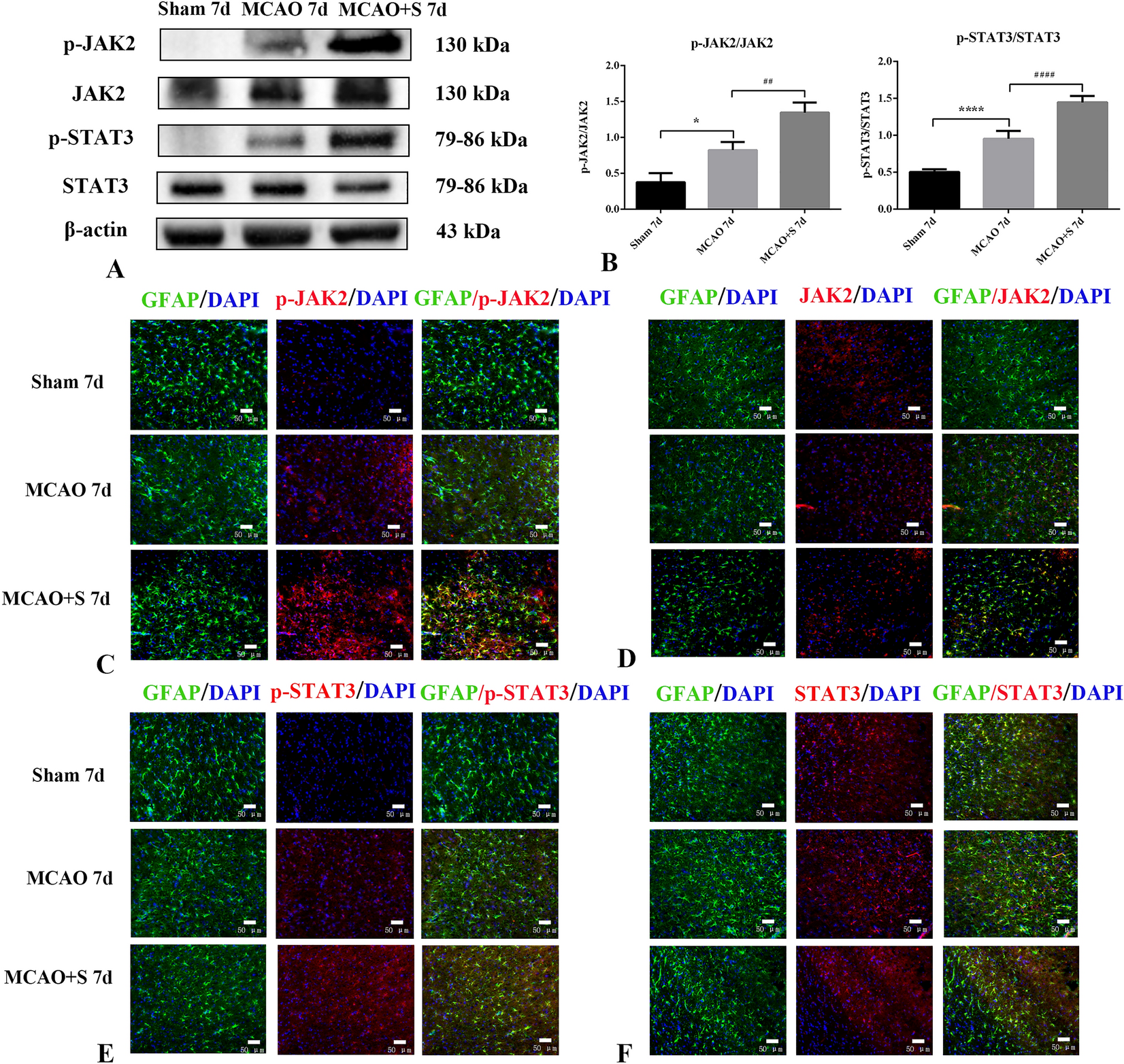
Figure 8

Scutellarin enhances of scutellarin on the expression of JAK2/STAT3 signalling pathway proteins in cortical tissue of 7d MCAO rats (n = 3). (A) Western Blot images (B) Quantitative analysis (C, D, E, F) immunofluorescence images (scale bar 50 μm) *p < 0.05 vs sham-operated group; ****p < 0.01 versus sham-operated group; ##p < 0.01 versus MCAO group; ####p < 0.01 versus MCAO group.