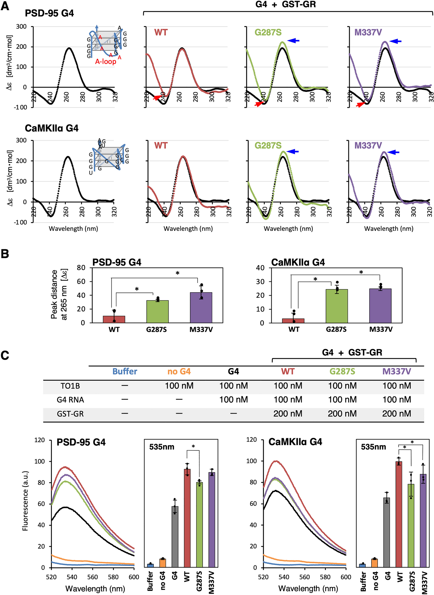
Figure 3

The GR mutant proteins alter the G4 structure. (A) CD spectra of G4-RNAs, PSD-95 and CaMKIIα (Table S2) in the absence and presence of wild-type and mutant GST-fused GR proteins. The blue arrows indicated that positive peaks were due to the conformational effects of G4-RNAs. The red arrows indicated that negative peaks were due to the structure of the poly-A loop and were affected by protein binding. CaMKIIα without poly-A did not show this decrease in negative peaks. The x-axis represents wavelength, and the y-axis represents the five scans’ average molar CD (Δε). The CD spectrum values of G4-RNA plus GST-fused GR protein were subtracted from each protein spectrum (For protein spectra, see Fig. S3). (B) The change of the positive peak at 265 nm by the addition of each GST-GR proteins from (A). The experiments were performed thrice, and the y-axis values represents the mean ± SEM. The statistical significance was determined by a two-tailed Student’s t-test *P < 0.05. (C) The measurement of G4 levels using the G4-binding fluorescent sensor TO1B. The fluorescence emission spectra of TO1B after binding with two G4-RNAs (PSD-95 and CaMKIIα) were measured in the absence or presence of GST-GR wild-type or mutant proteins. The buffer control and G4-independent fluorescence intensity are also shown. The graphs on the right showed the average fluorescence intensities at 535 nm. The experiments were performed thrice, and the y-axis values represents the mean ± SEM. A two-tailed Student’s t-test determinedthe statistical significance *P < 0.05. The effects of the three proteins on G4-independent fluorescence intensity are shown in Fig. S4.