Figure 4

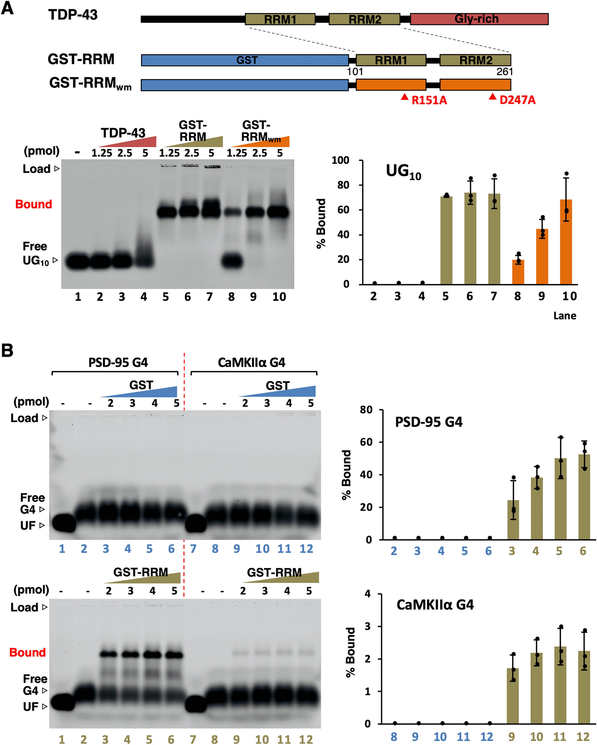
The binding specificity of RRM. (A) The structural feature of GST-fused RRM and double-mutant protein, RRMwm are indicated. To confirm the reproducibility under the experimental conditions different from the previous study, the binding to the fluorescently labeled UG10 probe (0.5 pmol) was confirmed by agarose gel mobility shift assay using an increased amount of TDP-43, GST-fused RRM, and RRMwm. (B) Agarose gel mobility shift assay using two G4 probes (0.5 pmol) and increased amount of GST-fused RRM. No band shift was observed in the GST-only control, but a concentration-dependent shift was confirmed with GST-RRM. Lanes 1 and 7 were run simultaneously with unfolded RNA heat denatured with 50% formamide. The experiments were performed thrice, and the y-axis values represent the mean ± SEM.