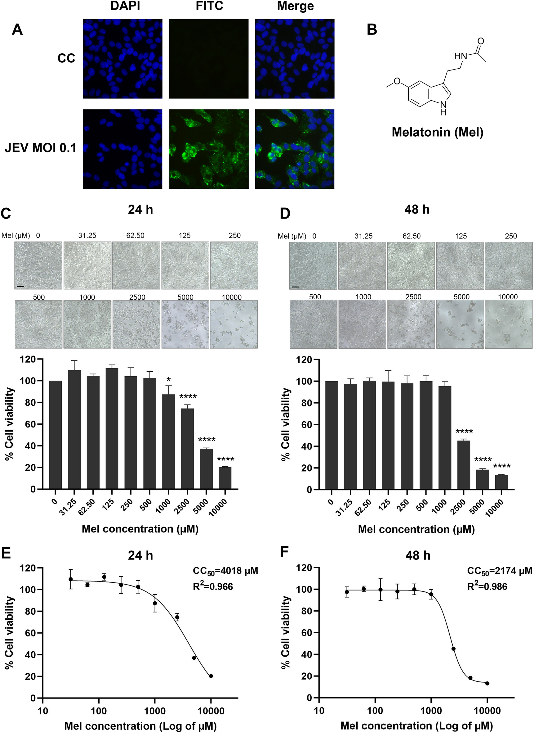
Figure 1

(A) Immunofluorescence analysis of viral envelope protein (green) expression in Japanese encephalitis virus (JEV)-infected SH-SY5Y cells. (B) Chemical structure of melatonin (Mel). (C) Viability of SH-SY5Y cells at 24 h. (D) Viability of SH-SY5Y cells at 48 h. The cells were treated with melatonin at various concentrations, and the cell viability was determined at 24 h using the MTS assay. The percentage of cell viability is presented compared to the cell control. The graph shows the means ± SD of three independent experiments. Representative image of the cell viability assay was presented above (magnification, × 40). Scale bar are 10 µm. The CC50 values of melatonin for SH-SY5Y at (E) 24 h and (F) 48 h was calculated using GraphPad Prism by dose–response-inhibition equation. One-way ANOVA and Tukey–Kramer multiple comparisons tests were performed for statistical analysis. *p < 0.05 and ****p < 0.0001, compared to the control without melatonin treatment (0 μM).