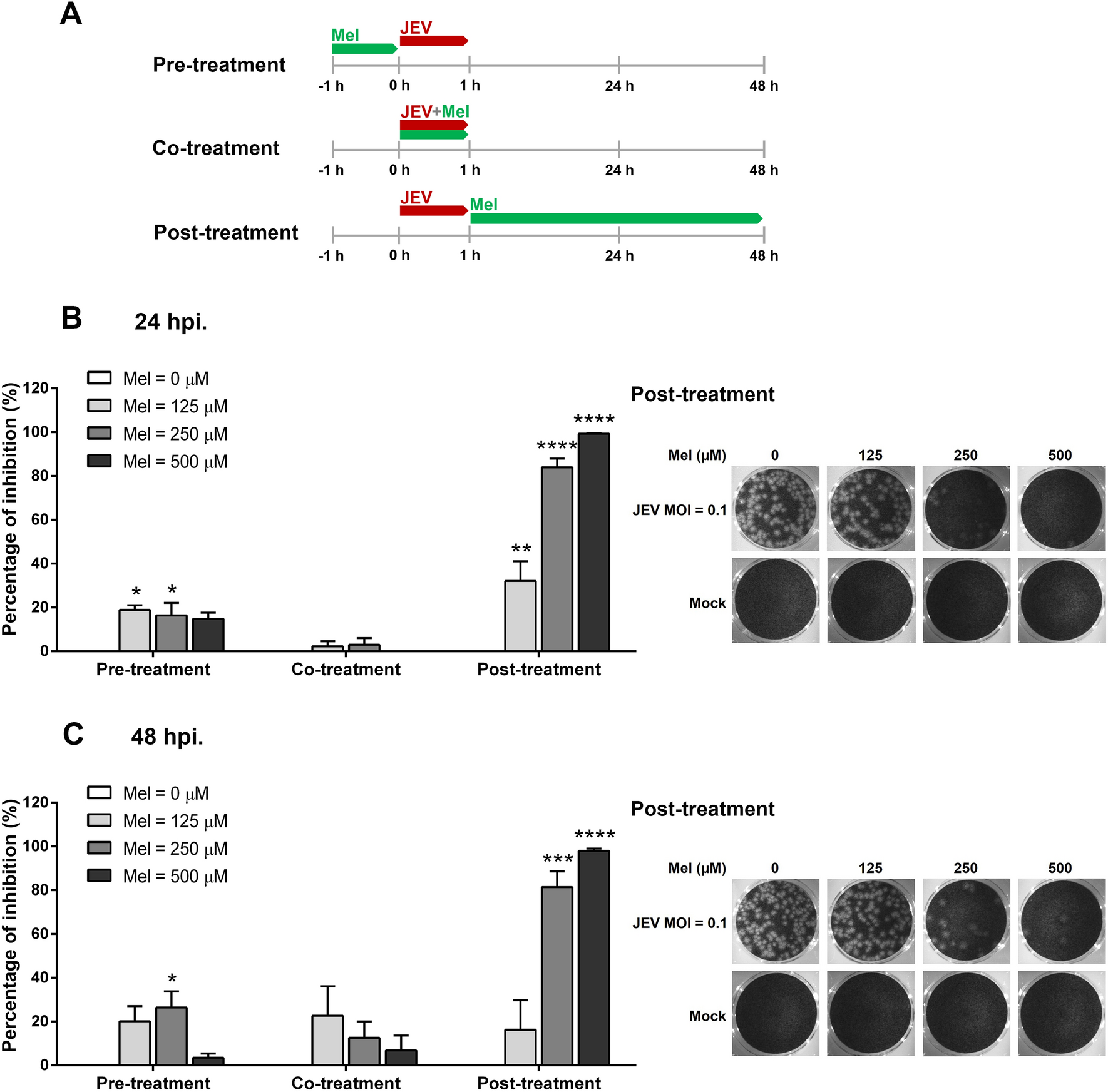
Figure 4

Time-of-addition experiments of melatonin (Mel) on Japanese encephalitis virus (JEV)-infected SH-SY5Y cells. (A) Schematic representation of the experimental design. The red line refers to the JEV absorption period and green line refers to the period when the cells were incubated with melatonin. Cells were infected with 0.1 MOI of JEV. Following melatonin treatment regimens were compared: (1) pre-treatment with melatonin for 60 min prior to JEV infection; (2) co-treatment with melatonin during JEV infection; (3) post-infection treatment with melatonin after JEV infection. Cells that were not treated with melatonin served as a control of virus infection. The viral titers were determined by plaque assay of cell culture supernatant and expressed as percentage inhibition at (B) 24 hpi and (C) 48 hpi. Representative plaque formation results from a post-infection treatment experiment is shown. The graphs show the means ± SD of three independent experiments in technical triplicates. One-way ANOVA and Tukey–Kramer multiple comparisons tests were performed for statistical analysis. *p < 0.05, **p < 0.01, ***p < 0.001 and ****p < 0.0001, compared to the control without melatonin treatment (0 μM).