Figure 1
From: PCSK9, a novel immune and ferroptosis related gene in abdominal aortic aneurysm neck

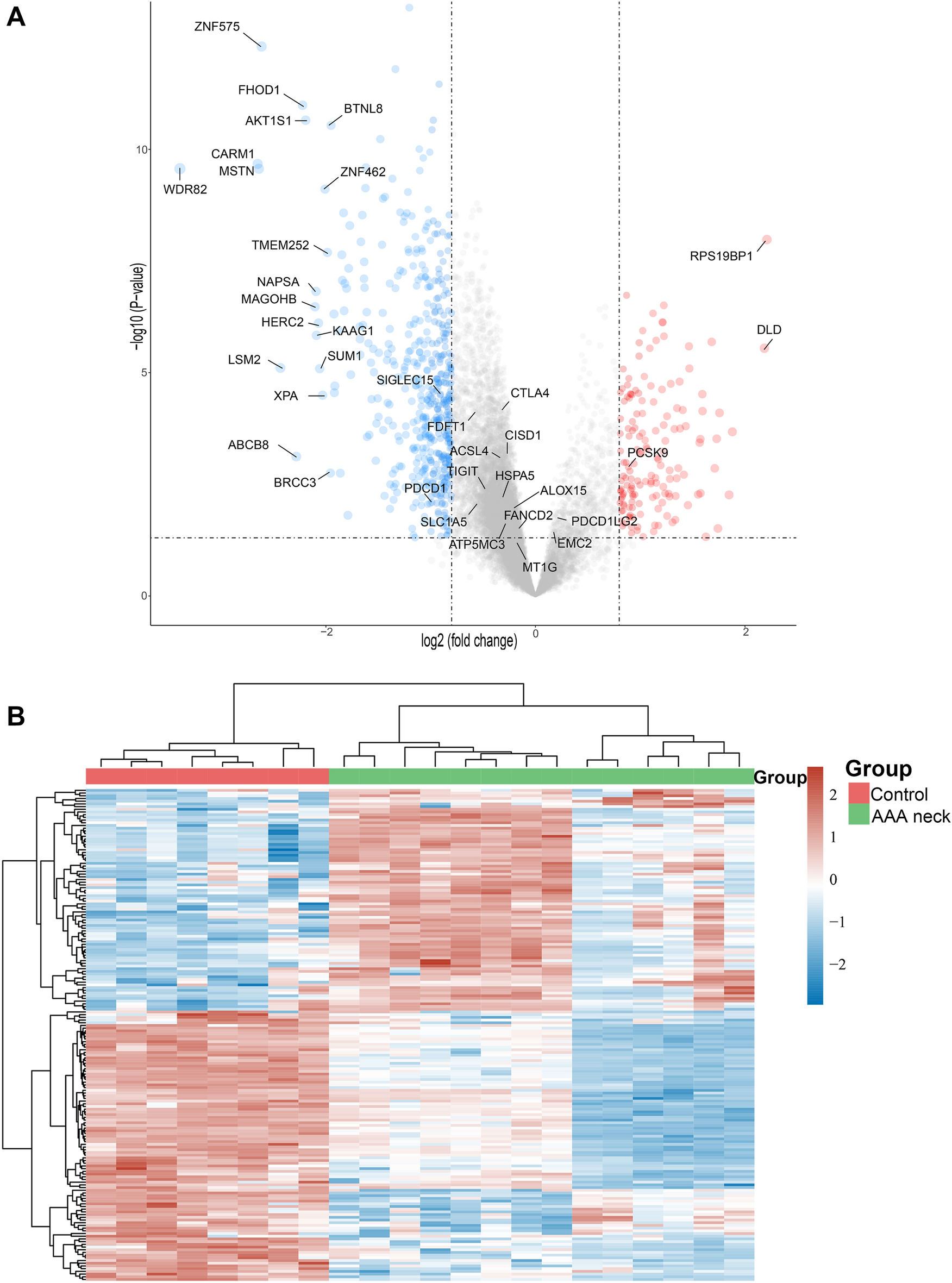
Different expression genes in AAA neck compared to normal group. (A) Volcano plot showing the up- and down-regulated genes in AAA neck (n = 14) compared with normal tissues (n = 8) from GSE47472 dataset in GEO (Adjusted p < 0.05 and |Log FC|> 1). Red dots represent up-regulation. Blue dots represent down-regulation. (B) Through using R software (version: 4.0.3) and R package ‘pheatmap’ (version 1.0.8), heat map was constructed to show the top 50 up- and down-regulated genes in AAA neck (n = 14) than donors (n = 8). Red represents up-regulation. Blue represents down-regulation.