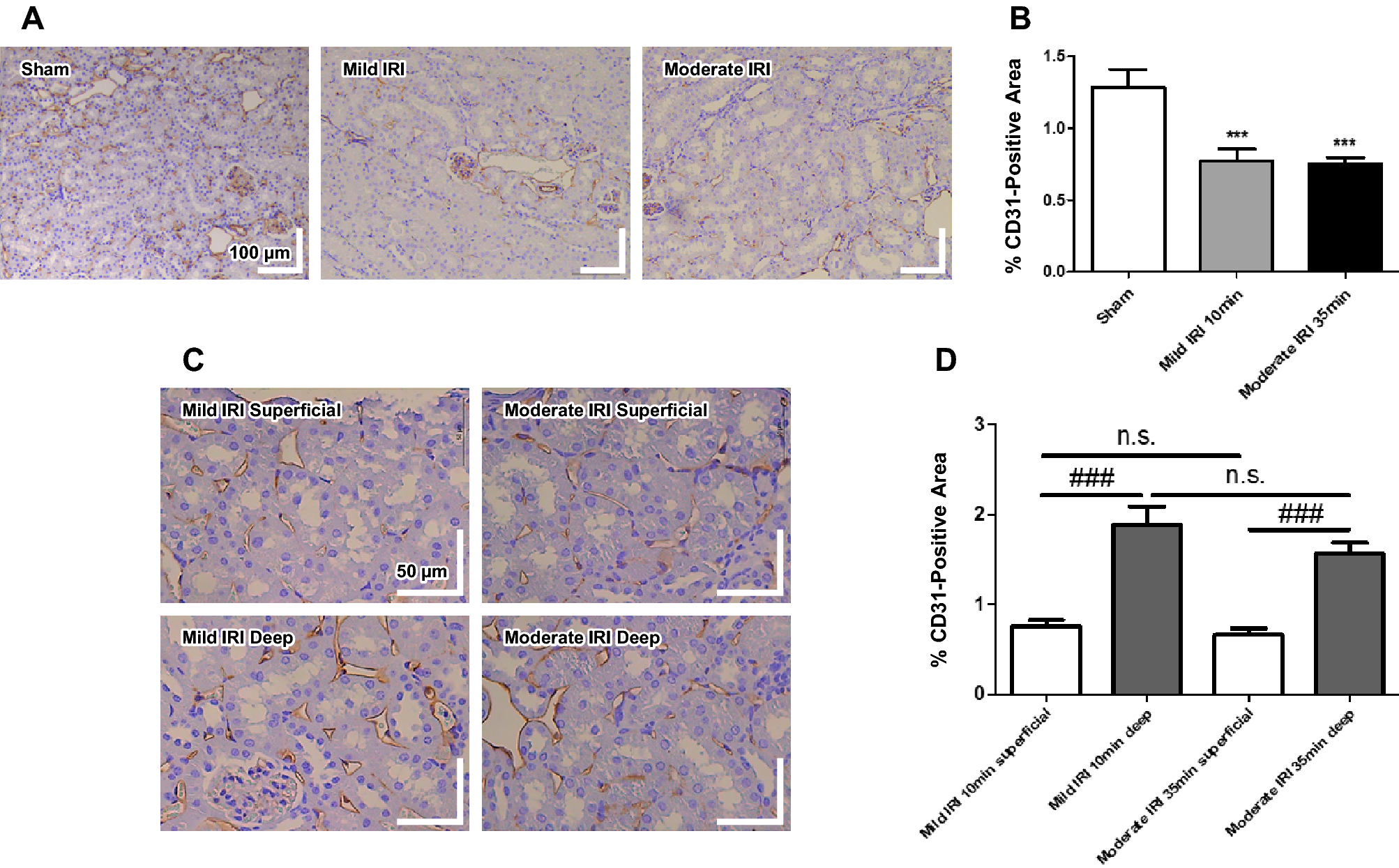
Figure 7

Immunohistochemical staining of CD31 in renal ischemia–reperfusion injury models 7 weeks after ischemia. (A, B) Immunohistochemical staining of CD31 was significantly decreased in the long-depth-range sections (200 ×) of both the mild IRI (10-min) and the moderate IRI (35-min) groups. (C, D) Quantitative analysis of smaller sections (400 ×) showed that CD31 was significantly more decreased in the superficial layer than in the deep layer. Data represent mean ± SEM. ***p < 0.001 vs. sham; ###p < 0.001 vs. deep layer; n. s. not significant. The differences among the groups were analyzed using a one-way nonparametric ANOVA followed by Tukey’s multiple comparison test.