Figure 3
From: Identification of diagnostic biomarks and immune cell infiltration in ulcerative colitis

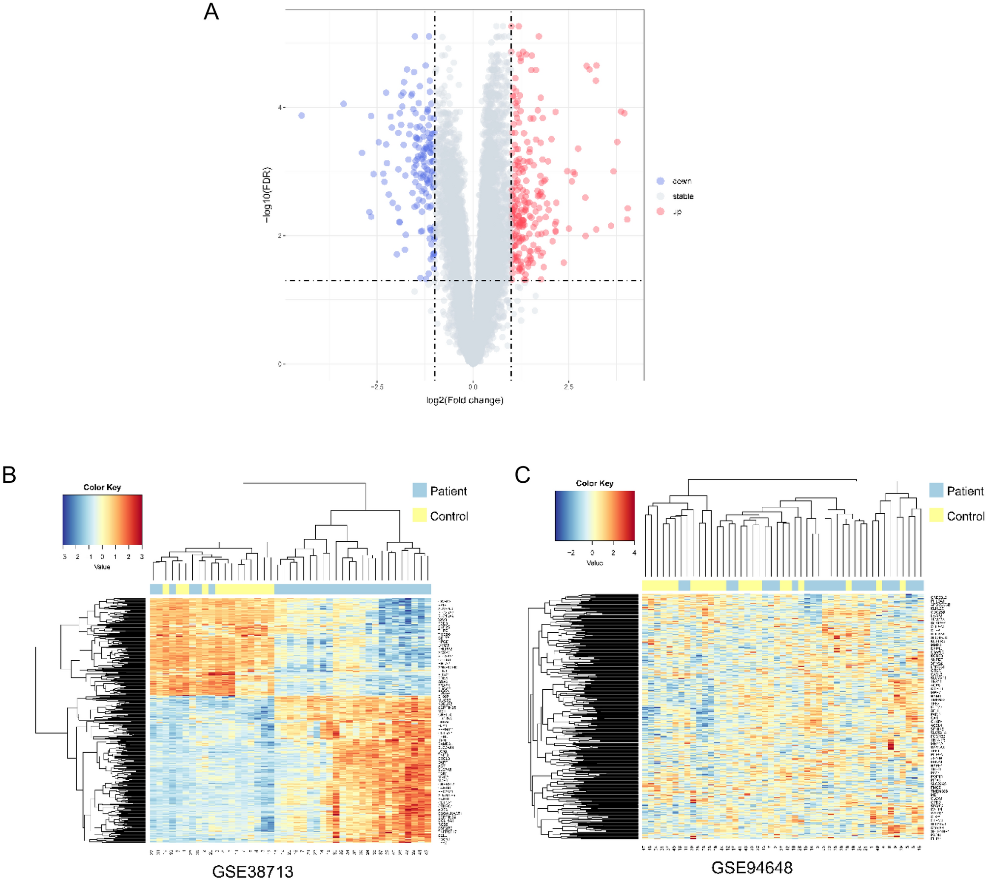
Volcano and Heat map. (A) Volcano map of GSE38713 DEGs, red represents up-regulated differential genes, blue represents down-regulated differential genes, and gray represents no differential genes; (B) heat map of GSE38713 clusters; (C) heat map of GSE94648 clusters. Yellow represents the control group; blue represents the UC group.