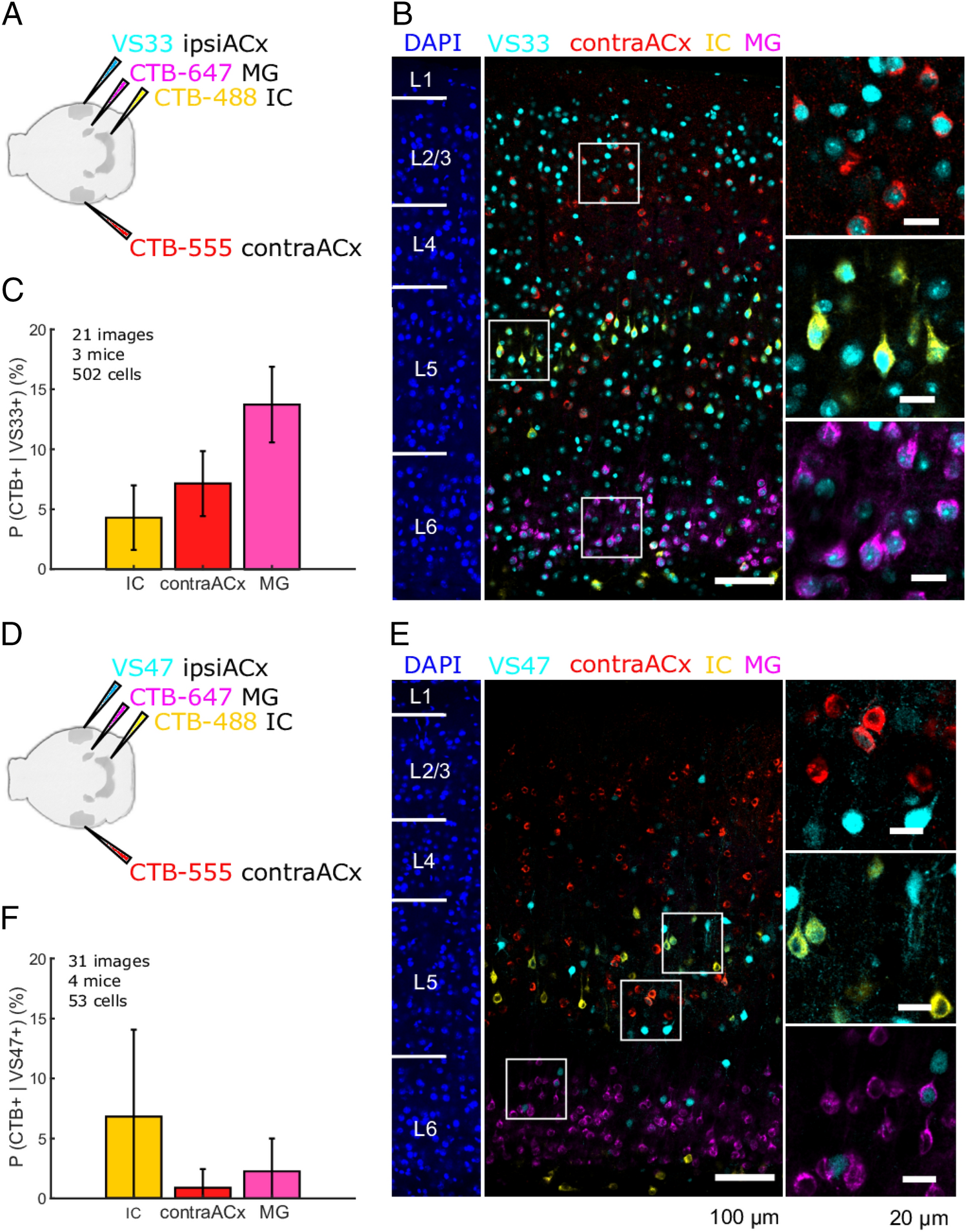
Figure 7

Projection patterns of neurons accessed with VS33 and VS47. (A) Schematic showing locations of the AAV8 capsid injections and the fluorescence colors for the VS33-driven mTFP reporter (cyan) and the CTB-conjugated fluorophores for retrograde labeling (red, yellow and magenta). (B) Multicolor fluorescence image of auditory cortex injected with AAV8 capsids containing VS33-driven mTFP (cyan), along with retrograde-labeled neurons projecting to the contralateral auditory cortex (red), the inferior colliculus (yellow) and the medial geniculate nucleus (magenta). Right panels are expansions of the insets. (C) Quantification of the percentage of VS33-positive cells that are co-stained by the CTB-conjugated fluorophores (mean across images ± SD). VS33 drives expression in projecting cortical cells which predominantly project to MG. (D–F) Analogous to (A–C), but for the VS47-driven mTFP reporter construct. VS47 drives expression in projecting cortical cells which predominantly project to IC. IpsiACx: Ipsilateral auditory cortex; contraACx: contralateral auditory cortex; IC: inferior colliculus; MG: medial geniculate nucleus.