Figure 3
From: The permeability of shale exposed to supercritical carbon dioxide

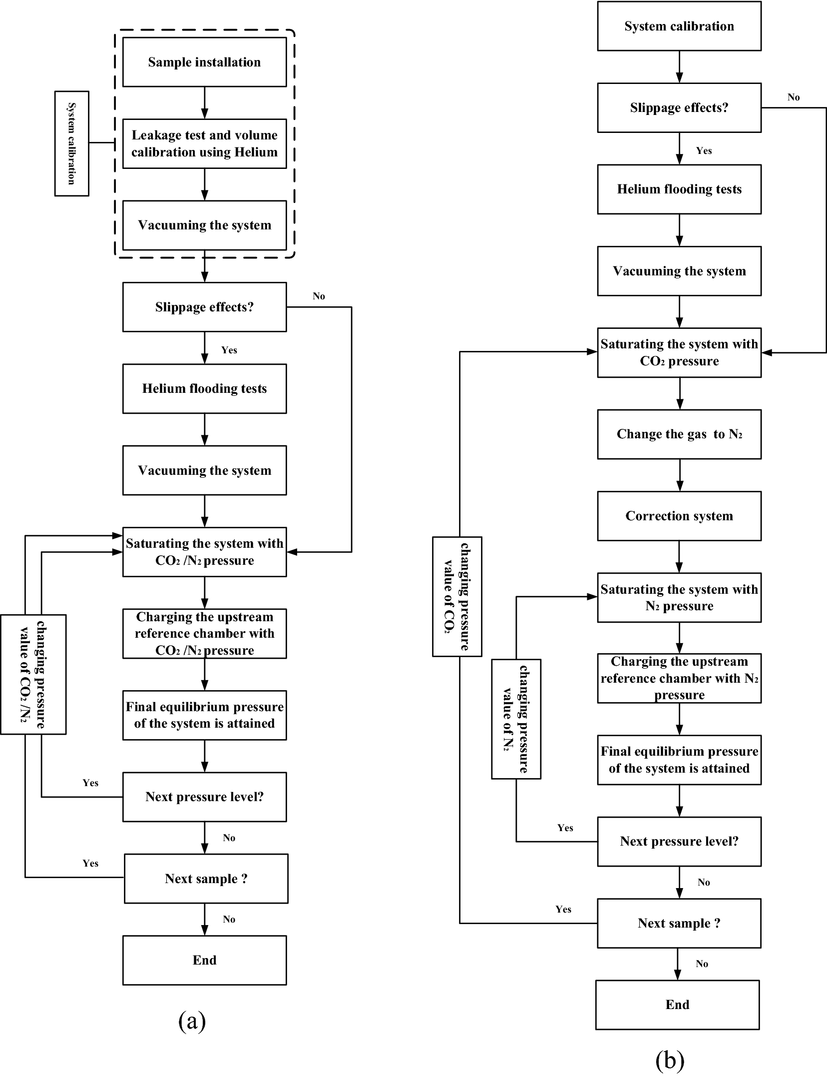
Flowchart of experiments, (a) flowchart of CO2/N2 infiltration experiment, (b) flowchart of Enhance Permeability with SC-CO2.
From: The permeability of shale exposed to supercritical carbon dioxide

Flowchart of experiments, (a) flowchart of CO2/N2 infiltration experiment, (b) flowchart of Enhance Permeability with SC-CO2.