Figure 6
From: Pulmonary artery blood flow dynamics in chronic thromboembolic pulmonary hypertension

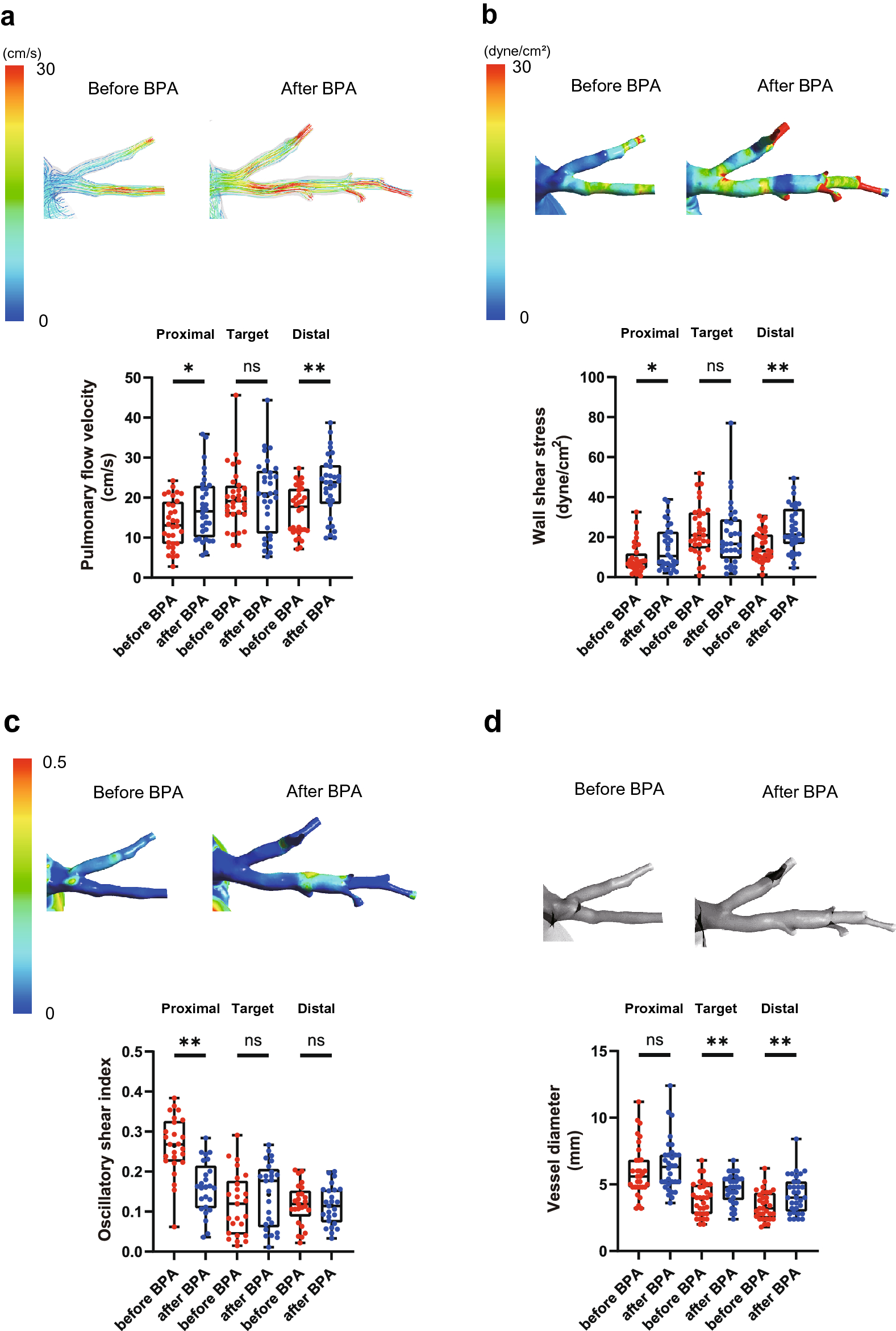
Local pulmonary blood flow dynamics in the pulmonary artery treated by BPA. Pulmonary flow velocity (a), wall shear stress (b), and oscillatory shear index (c) were simulated using CFD in the proximal portion, target lesion, and distal portion of the pulmonary artery branches treated with BPA. (d) The vessel diameters of the pulmonary arteries were measured before and after BPA. Data are presented as the median (interquartile range). Cross indicates mean. The numbers in each box plot indicate the sample size for each group. *p < 0.05 compared with before BPA; **p < 0.01 compared with before BPA; ns, not significant; BPA, balloon pulmonary angioplasty.