Figure 2
From: Arntl deficiency in myeloid cells reduces neutrophil recruitment and delays skeletal muscle repair

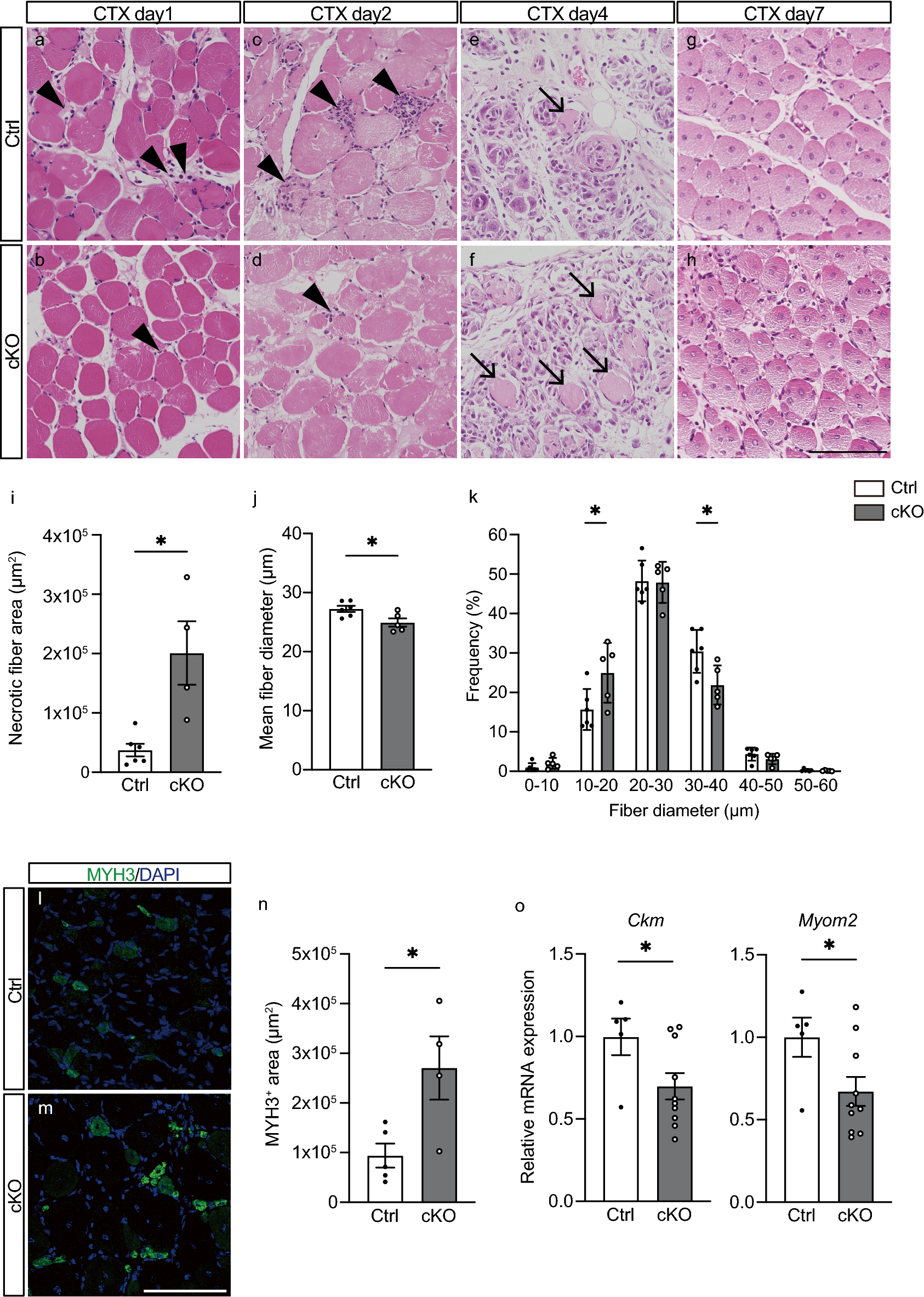
Arntl deletion from myeloid cells induces abnormal muscle regeneration. (a–h) Hematoxylin/eosin staining of Ctrl and cKO tibialis anterior (TA) muscles on days 1 (a, b), 2 (c, d), 4 (e, f), and 7 (g, h) after cardiotoxin (CTX) injury. Arrowheads indicate infiltration of inflammatory cells into the muscle on days 1 and 2 post-injury. Arrows indicate necrotic myofibers in the muscle 4 days post-injury. Representative images from Ctrl (n = 4) and cKO (n = 4) muscles on day 1, Ctrl (n = 4) and cKO (n = 4) muscles on day 2, Ctrl (n = 6) and cKO (n = 4) muscles on day 4, and Ctrl (n = 6) and cKO (n = 5) muscles on day 7. (i) Quantification of necrotic myofiber area of Ctrl (n = 6) and cKO (n = 5) TA muscles on day 4 post-injury. (j) Mean myofiber diameter in Ctrl (n = 6) and cKO (n = 5) TA muscles on day 7 post-injury. (k) Myofiber diameter distributions in Ctrl (n = 6) and cKO (n = 5) TA muscles on day 7 post-injury. (l, m) Immunostaining for myosin heavy polypeptide 3 (MYH3, green) and DAPI staining of nuclei (blue) in Ctrl (n = 5) and cKO (n = 4) TA muscles on day 7 post-injury. (n) Quantification of MYH3-positive area in Ctrl (n = 5) and cKO (n = 4) TA muscles on day 7 post-injury. (o) RT-PCR assessment of creatine kinase, muscle (Ckm) and myomesin 2 (Myom2) expression in TA muscles from Ctrl (n = 5) and cKO (n = 10) mice on day 7 post-injury. Data are expressed as the means ± SEM. * p < 0.05 with unpaired two-tailed Student’s t-test (i, j, n, o) or two-way ANOVA with Bonferroni’s multiple comparisons test (k). Scale bar = 100 μm.