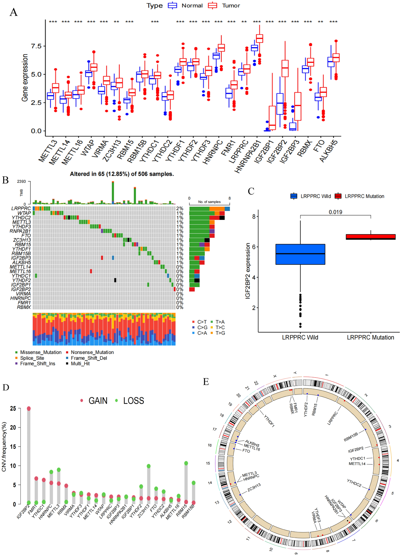
Figure 1

Landscape of genetic and expression variation of m6A regulators in OSCC. (A) Expression of 23 m6A regulator genes between normal tissues and OSCC tissues. Tumor, red; Normal, blue. Top edge of box: upper quartile; bottom edge of box: lower quartile; Internal horizontal line: median. Dots above and below: outliers. *pā<ā0.05; **pā<ā0.01; ***pā<ā0.001. (B) Mutation frequency of 23 m6A regulator genes in 506 OSCC samples from TCGA database. Each column represented a sample. The upper barplot showed TMB; the lower barplot showed conversion fraction in each sample; the right barplot showed the proportion of each variant type. Number on the right represented the mutation frequency of each regulator gene. (C) Differential expression of IGF2BP2 in LRPPRC wild and LRPPRC mutant samples. LRPPRC mutant, red; LRPPRC wild, blue. Top edge of box: upper quartile; bottom edge of box: lower quartile; Internal horizontal line: median. Dots above and below: outliers. The upper number represented p value. (D) The CNV frequency of 23 m6A regulator genes in TCGA-HNSC cohort. The height of the column represented the CNV frequency. The deletion frequency, blue dot; the amplification frequency, red dot. (E) The CNV location of 23 m6A regulator genes on chromosomes.