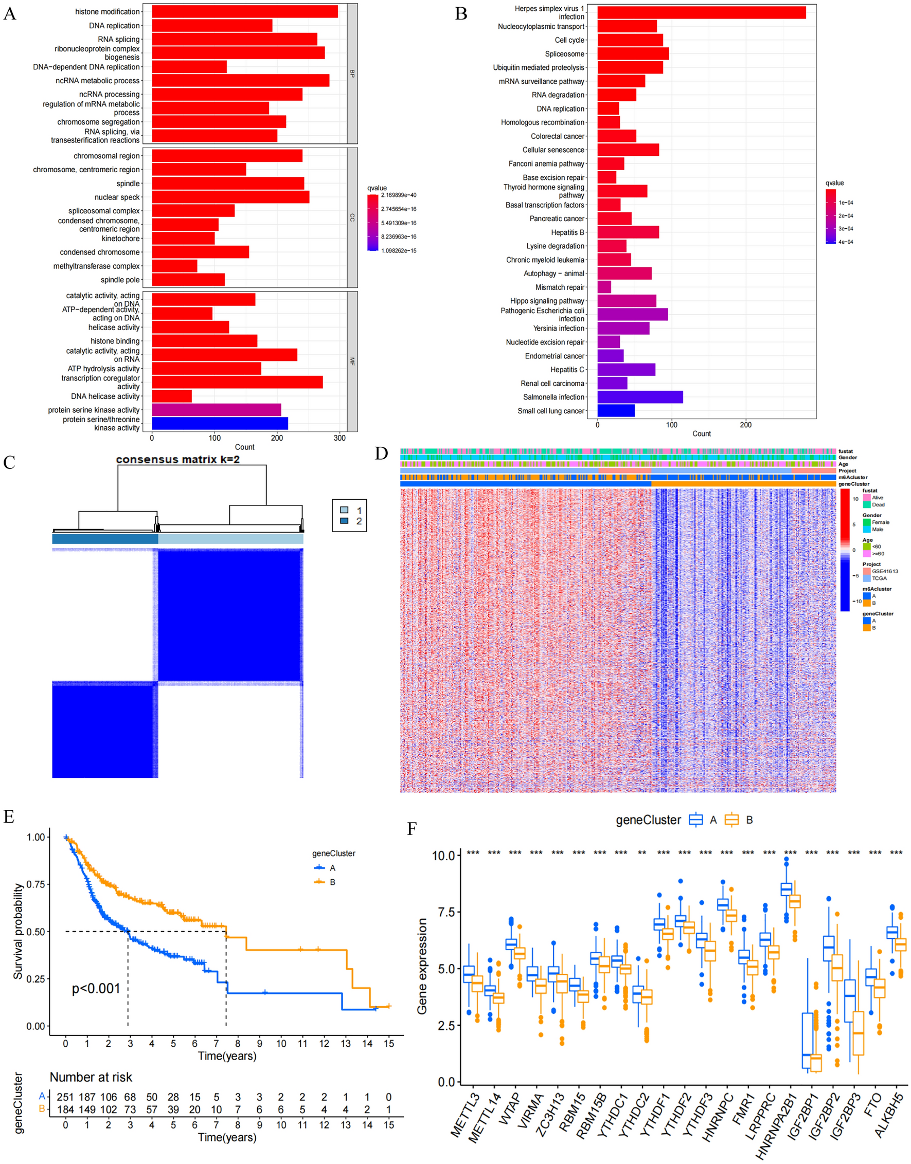
Figure 4

DEGs associated with prognosis. (A) Functional annotation of DEGs by GO enrichment analysis. The color depth of the barplot represented q value and the length of the barplot represented number of enriched genes. (B) Functional annotation of DEGs by KEGG enrichment analysis. The color depth of the barplot represented q value and the length of the barplot represented number of enriched genes. (C) Consensus clustering analysis of prognosis related genes. Consensus clustering matrix for kā=ā2. Gene cluster A, 1; Gene cluster B, 2. (D) Unsupervised clustering of prognosis related genes in OSCC patients from TCGA and GSE41613 cohort. Fustat, gender, age, project, m6Acluster and gene cluster were used as patient annotations. High expression, red; low expression, blue. (E) KaplanāMeier survival analysis of OSCC patients in different gene clusters. Gene cluster A, blue curve; Gene cluster B, yellow curve. Log-rank pā<ā0.001 showed a significant survival difference between two gene clusters. (F) Differential expression of m6A regulators between gene cluster A and gene cluster B. Gene cluster A, blue; Gene cluster B, yellow. Top edge of box: upper quartile; bottom edge of box: lower quartile; internal horizontal line: median. Dots above and below: outliers. *pā<ā0.05; **pā<ā0.01; ***pā<ā0.001.