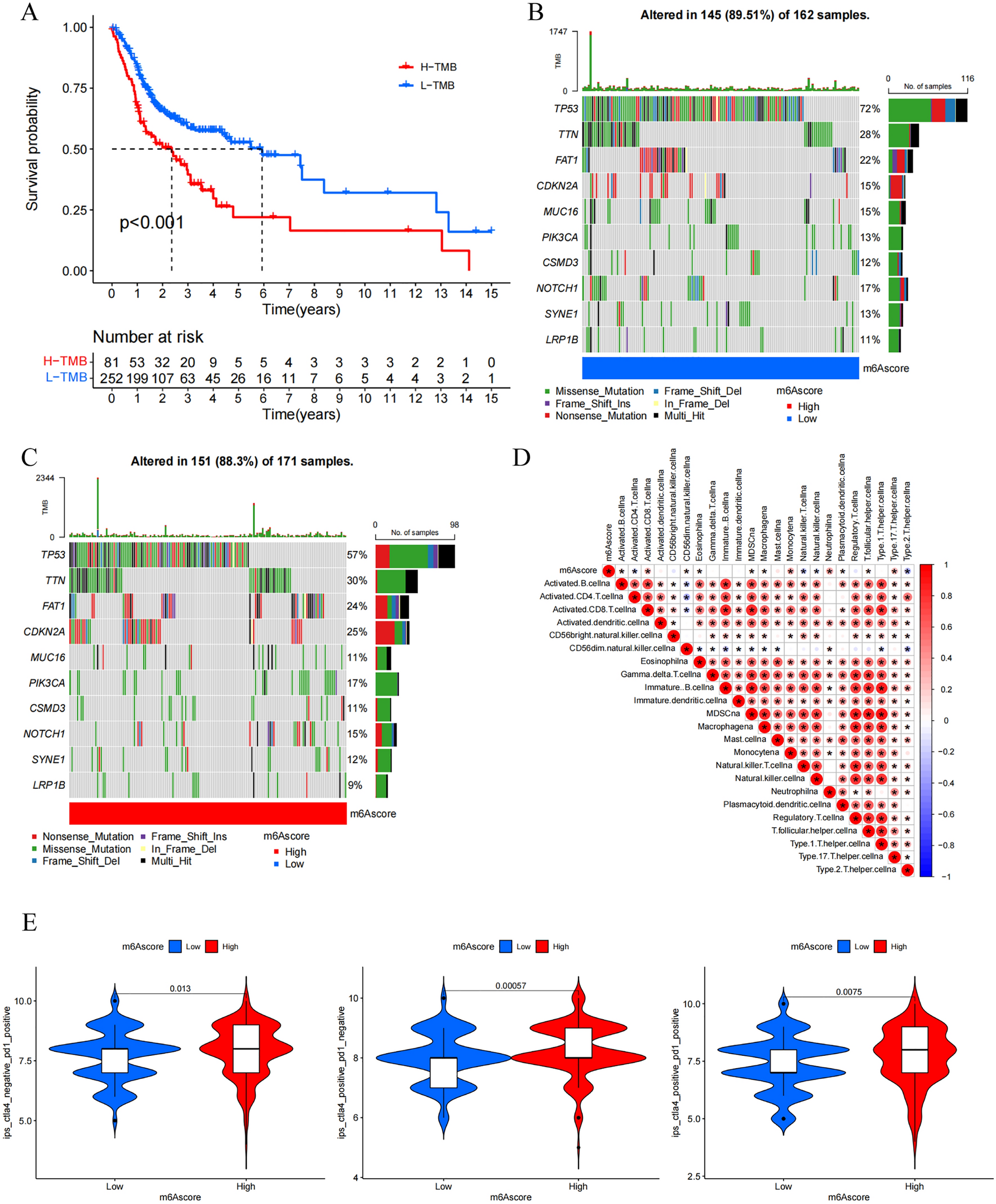
Figure 6

Mutation and immunity in tumor m6A modification patterns. (A) KaplanāMeier survival analysis of OSCC patients in low TMB group and high TMB group. Low TMB group, blue curve; High TMB group, red curve. Log-rank pā<ā0.001 showed a significant survival difference between two groups. (B,C) TMB of top ten high-frequency mutated genes in 162 samples from low-m6Ascore group (B) and 171 samples from high-m6Ascore group (C). Each column represented a sample. The upper barplot showed TMB; the right barplot showed the proportion of each variant type. Numbers on the right represented the mutation frequency of genes. (D) Correlations between m6A score and immune cells infiltration using Spearman analysis. Negative correlation was marked with blue and positive correlation with red. *pā<ā0.05. (E) Correlations between m6A score and IPS. Low-m6A score group, blue; High-m6A score group, red. The upper number represented p value. p value less than 0.05 was statistically significant.