Figure 2
From: Liver-specific overexpression of HKDC1 increases hepatocyte size and proliferative capacity

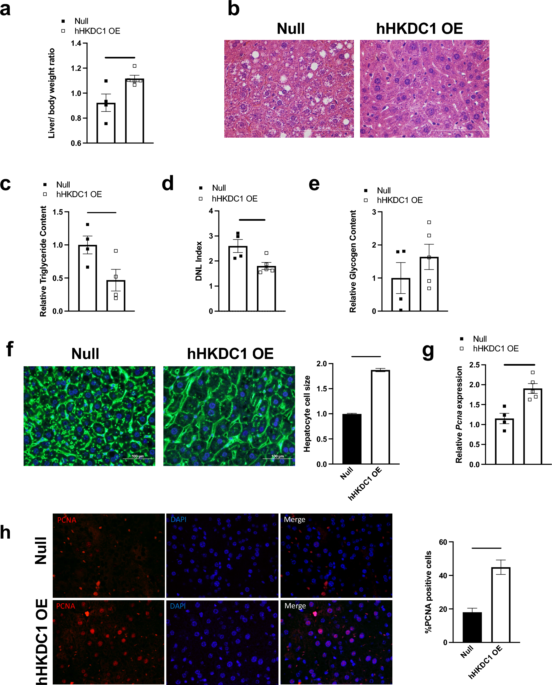
Chronic hepatic hHKDC1 overexpression results in hepatomegaly in male mice. (a) Liver weight normalized to body weight ratio, n = 4–5 mice/group. (b) Representative liver sections stained with hematoxylin–eosin (H&E). (c) Hepatic triglyceride content, (d) Hepatic de novo lipogenesis (DNL) index, (e) Hepatic glycogen content, n = 4–5 mice/group for (c–e). (f) Immunofluorescence microscopy of liver Wheat Germ Agglutinin staining (WGA); Green: WGA, Blue: DAPI and corresponding liver cross-sectional area measurements, n = 3 mice/group. (g) mRNA expression of liver proliferating cell nuclear antigen (PCNA) relative to null, n = 4–5 mice/group. (h) Immunofluorescence microscopy of liver PCNA and corresponding quantification; Red: PCNA, Blue: DAPI, and number of PCNA detected per field, n = 3 mice/group. All values are means ± SEM. *p < 0.05, **p < 0.01 and ****p < 0.0001 (Student t-test).